THIẾT GIÁP HẠM MỸ vs THIẾT GIÁP HẠM NHẬT BẢN: Mặt trận Thái Bình Dương 1942-1944 (Phần 1)
Bài viết được dịch từ cuốn sách "USN Battleship vs IJN Battleship: The Pacific 1942–44 (Duel, 83)" của Mark Stille
MỞ ĐẦU
Bước vào Chiến tranh Thái Bình Dương, cả Hải quân Hoa Kỳ (USN) và Hải quân Đế quốc Nhật Bản (IJN) đều dự đoán một cuộc xung đột sẽ được quyết định bởi một cuộc đụng độ quy mô lớn giữa các thiết giáp hạm (battleship). Không phải là cả hai bên đã bỏ qua vai trò của các yếu tố hạm đội khác, nhưng sự đồng thuận chính thống của các đô đốc Mỹ và Nhật Bản là khi cuộc tấn công dự kiến của USN trên khắp Thái Bình Dương phát triển thành một trận chiến quyết định và hạm đội chiến đấu của mỗi hải quân đã triển khai, các thiết giáp hạm sẽ đóng một vai trò trung tâm và là trọng tài của chiến thắng. Không có con tàu nào khác sở hữu sự kết hợp giữa sức mạnh tấn công tầm xa và khả năng bảo vệ như những thiết giáp hạm. Niềm tin chung là trừ trường hợp một thiết giáp hạm bị phơi mình trước các cuộc tấn công bằng ngư lôi bằng cách đặt nó vào một tình huống chiến thuật bất lợi, chỉ có một thiết giáp hạm mới có sức mạnh để vô hiệu hóa hoặc đánh chìm một thiết giáp hạm khác.

Vào đầu cuộc chiến, các tàu lớp New Mexico được xem là những thiết giáp hạm cũ mạnh nhất của Hải quân Mỹ. Vì lý do này, chúng được điều đến Đại Tây Dương vào năm 1941 để tăng cường lực lượng cho Tuần tra Trung lập của Tổng thống Roosevelt. Hình ảnh này cho thấy tàu Idaho đang neo đậu tại Hvaeldefjord, Iceland, vào tháng 10 năm 1941.
Trong bối cảnh này, vai trò của tàu sân bay được coi là thứ yếu; chúng tập trung vào trinh sát và bảo vệ cho các hạm đội chiến đấu tương ứng. Chỉ một số ít những người cuồng nhiệt hàng không hải quân mới đủ táo bạo để đề xuất rằng sự phát triển của tàu sân bay và máy bay của chúng đã đủ trưởng thành để chiếm lấy từ thiết giáp hạm vai trò là trung tâm của hạm đội. Trước chiến tranh, cả hai hải quân đều đầu tư mạnh vào sức mạnh trên không, nhưng cả hai cũng tiếp tục tăng kích thước và khả năng của các hàng chiến tuyến truyền thống của họ. Ngay sau khi Hiệp ước Hải quân London hết hiệu lực vào năm 1937, cả hai bên đã bắt đầu một chương trình đóng thiết giáp hạm mới.
Khi chiến sự nổ ra, sức mạnh hàng không hải quân đã thể hiện thể hiện sự ưu việt của mình. Màn tấn công mở đầu của Nhật Bản trong cuộc chiến đã được thực hiện tại Trân Châu Cảng, Hawaii vào ngày 7 tháng 12 năm 1941 bởi một lực lượng tàu sân bay với khả năng chưa từng có chống lại hàng chiến tuyến (battle line) của Hạm đội Thái Bình Dương Mỹ. Mặc dù các thiết giáp hạm Mỹ đã bị tấn công khi không có phòng bị ở cảng, nhưng vẫn rõ ràng rằng tàu sân bay bây giờ là thành phần quan trọng nhất của một hạm đội hiện đại nhờ vào tính cơ động và sức mạnh tấn công tầm xa của nó. Nếu còn nghi ngờ nào về việc thiết giáp hạm đã trở nên lỗi thời bởi sức mạnh không quân, thì điều này đã được xóa bỏ ba ngày sau cuộc tấn công Trân Châu Cảng khi máy bay ném bom mặt đất của Nhật Bản đã đánh chìm một thiết giáp hạm hiện đại và một thiết giáp tuần dương hạm từ thời Thế chiến thứ nhất của Anh tại ngoài khơi bờ biển Malaya.
Cả hai hải quân đều nhanh chóng điều chỉnh để thích nghi với tình hình mới này. Các thiết giáp hạm của họ vẫn còn có ích, nhưng chỉ còn được giao cho vai trò hỗ trợ cho các lực lượng đặc nhiệm tàu sân bay, vốn giờ đây là trung tâm của hạm đội chiến đấu của mỗi bên. Nếu tốc độ đủ nhanh, các thiết giáp hạm được đưa vào các lực lượng đặc nhiệm tàu sân bay để tăng cường khả năng phòng không cho tàu sân bay và cung cấp sức mạnh cho các nhóm tác chiến mặt nước hoạt động cùng với tàu sân bay để quét sạch những mục tiêu bị hư hại bởi các cuộc không kích của tàu sân bay hoặc để tìm kiếm giao chiến trên mặt nước dưới sự yểm trợ của không quân. Tuy nhiên, trong bối cảnh hoạt động của lực lượng đặc nhiệm tàu sân bay, sẽ không bao giờ có cơ hội cho các thiết giáp hạm cao tốc ( fast battleship) của mỗi bên giao chiến với nhau. Tầm hoạt động rộng lớn trong các cuộc giao chiến của tàu sân bay khiến việc đưa các thiết giáp hạm vào trận chiến chống lại đối thủ của chúng trở nên khó xảy ra.
Khi lực lượng từ cả hai hải quân được đưa đến gần nhau với một mục tiêu chung, chẳng hạn như phòng thủ hoặc tấn công một đầu cầu, triển vọng xảy ra các cuộc đụng độ giữa các lực lượng mặt nước, trong đó đôi khi có sự tham gia của các thiết giáp hạm, đã tăng lên đáng kể. Đây là trường hợp xung quanh đảo Guadalcanal ở phía nam quần đảo Solomon , nơi diễn ra một chiến dịch hải quân kéo dài từ tháng 8 năm 1942 đến tháng 2 năm 1943. Cả Mỹ và Nhật Bản ban đầu đều miễn cưỡng triển khai bất kỳ thiết giáp hạm nào trong số ít thiết giáp hạm của họ vào vùng biển hẹp quanh Guadalcanal, nhưng khi chiến dịch diễn ra, cả hai đều phải xem xét lại. Đây là nơi diễn ra cuộc đấu súng giữa các thiết giáp hạm đầu tiên giữa USN và IJN trong chiến tranh.
Sau một thời gian gián đoạn gần hai năm mà trong đó không có một thiết giáp hạm nào được triển khai cho một chiến dịch có khả năng bao gồm việc chiến đấu trên mặt nước, địa điểm chiến đấu đã chuyển sang Philippines vào tháng 10 năm 1944. Cuộc đổ bộ của Mỹ lên Philippines đã thúc đẩy một nỗ lực toàn diện của IJN để đánh bại các hoạt động đổ bộ, bao gồm cả việc triển 9 thiết giáp hạm còn lại của họ. Để chống lại chúng, USN có 12 thiết giáp hạm hiện đang hoạt động - 6 chiếc đi cùng với Lực lượng Đặc nhiệm Tàu sân bay Tốc độ cao và 6 chiếc ở cùng với hạm đội đổ bộ. Trong khi các thiết giáp hạm của IJN phần lớn vẫn không hoạt động ở vùng biển chính quốc hoặc tại đảo Truk ở Trung Thái Bình Dương, các thiết giáp hạm cũ của USN, vốn quá chậm để hoạt động cùng với các tàu sân bay, đã rất tích cực hỗ trợ các hoạt động đổ bộ. Với tư cách này, 6 thiết giáp hạm cũ được giao nhiệm vụ bảo vệ cuộc đổ bộ lên Leyte đã tham gia trận chiến giữa các thiết giáp hạm cuối cùng trong lịch sử vào tháng 10 năm 1944. Trong cả hai dịp mà các thiết giáp hạm Mỹ và Nhật giao chiến với nhau trong Chiến tranh Thái Bình Dương, USN đã giành chiến thắng, với công nghệ đã đóng một vai trò quan trọng trong mỗi lần đụng độ.
NIÊN BIỂU

Đạn pháo 14 inch được chụp trên tàu New Mexico trong lúc thiết giáp hạm đang tiếp nhận đạn dược trước cuộc đổ bộ lên Guam vào tháng 7 năm 1944.
Năm 1913
Tháng 8: Kongō được hoàn thành với vai trò là thiết giáp tuần dương hạm.
Năm 1914
Tháng 8: Hiei được hoàn thành với vai trò là thiết giáp tuần dương hạm.
Tháng 4: Kirishima và Haruna được đưa vào hoạt động; Fusō tiếp theo vào tháng 11.
Năm 1916
Tháng 3: Nevada, thiết giáp hạm siêu dreadnought đầu tiên của Hải quân Mỹ, được đưa vào hoạt động, tiếp theo là Oklahoma vào tháng 5, Pennsylvania vào tháng 6, và Arizona vào tháng 10.
Năm 1917
Tháng 3: Yamashiro được đưa vào hoạt động.
Tháng 12: Mississippi và Ise được đưa vào hoạt động.
Năm 1918
Tháng 4: Hyūga được đưa vào hoạt động.
Tháng 5: New Mexico được đưa vào hoạt động.
Năm 1919
Tháng 3: Idaho được đưa vào hoạt động.
Năm 1920
Tháng 6: Tennessee được đưa vào hoạt động.
Tháng 11: Nagato, thiết giáp hạm đầu tiên trên thế giới được trang bị pháo 16 inch, được đưa vào hoạt động.
Năm 1921
Tháng 7: Maryland, thiết giáp hạm đầu tiên của Hải quân Hoa Kỳ sử dụng pháo 16 inch, được đưa vào hoạt động, tiếp theo là California vào tháng 8.
Tháng 10: Mutsu được đưa vào hoạt động.
Năm 1922
Tháng 2: Hiệp ước Hải quân Washington được phê chuẩn; yêu cầu Hải quân Hoa Kỳ và Hải quân Đế quốc Nhật Bản loại bỏ các thiết giáp hạm cũ và áp đặt hạn chế nghiêm ngặt việc đóng mới.
Năm 1923
Tháng 8: Colorado được đưa vào hoạt động, tiếp theo là West Virginia vào tháng 12.
Năm 1927–29: Các thiết giáp hạm lớp Nevada được hiện đại hóa.
Năm 1929–31: Các thiết giáp hạm lớp Pennsylvania được hiện đại hóa.
Năm 1930–35: Các thiết giáp hạm lớp Fusō được hiện đại hóa.
Năm 1931–34: Các thiết giáp hạm lớp New Mexico được hiện đại hóa.
Năm 1933–36: Các thiết giáp hạm lớp Nagato được hiện đại hóa.
Năm 1933–37: Các thiết giáp tuần dương hạm lớp Kongō được tái cấu trúc thành thiết giáp hạm.
Năm 1934–37: Các thiết giáp hạm lớp Ise được hiện đại hóa.
Năm 1941
Tháng 4: North Carolina được đưa vào hoạt động, tiếp theo là Washington vào tháng 5.
Tháng 12: Cuộc tấn công của Nhật Bản vào Trân Châu Cảng đánh chìm Arizona, Oklahoma, West Virginia, California và Nevada.
Tháng 12: Yamato, thiết giáp hạm lớn nhất từng được chế tạo, được đưa vào hoạt động.
Năm 1942
Tháng 3: South Dakota được đưa vào hoạt động, tiếp theo là Indiana vào tháng 4, Massachusetts vào tháng 5, và Alabama vào tháng 8.
Tháng 8: Musashi được đưa vào hoạt động.
Tháng 11: Hiei, trong nỗ lực bắn phá sân bay của Mỹ tại Guadalcanal, bị lực lượng mặt nước và không quân Hải quân Mỹ đánh chìm. Hai ngày sau, Kirishima cũng bị đánh chìm bởi Washington trong một cuộc bắn phá tương tự. South Dakota bị hư hại trong trận này.
Năm 1943

Tàu Iowa đang được chuẩn bị để hạ thủy tại Xưởng hải quân New York vào tháng 8 năm 1942.
Tháng 2: Iowa được đưa vào hoạt động, tiếp theo là New Jersey vào tháng 5.
Tháng 5: Tennessee sau khi tái thiết được đưa trở lại hoạt động.
Tháng 6: Mutsu bị chìm do nổ hầm đạn.
Năm 1944
Tháng 1: California sau khi tái thiết được đưa trở lại hoạt động, tiếp theo là West Virginia vào tháng 6.
Tháng 4: Wisconsin được đưa vào hoạt động, tiếp theo là Missouri vào tháng 6.
Tháng 10: Tại vịnh Leyte, Fusō và Yamashiro chạm trán một lực lượng Hải quân Mỹ dẫn đầu bởi sáu thiết giáp hạm và bị đánh chìm. Musashi bị đánh chìm bởi không quân của Hải quân Mỹ.
Tháng 11: Kongō bị tàu ngầm Hải quân Mỹ đánh chìm.
Năm 1945
Tháng 4: Yamato bị không quân của Hải quân Mỹ đánh chìm.
Tháng 7: Haruna, Ise, và Hyūga bị không quân của Hải quân Mỹ đánh chìm.

Hình ảnh này cho thấy một phần đáng kể của hàng thiết giáp hạm thuộc Hải quân Đế quốc Nhật Bản vào những năm 1920. Thiết giáp hạm ở phía trước là Nagato, phía sau là thiết giáp tuần dương Kirishima, và các thiết giáp hạm ở phía sau cùng là hai tàu chị em Ise và Hyūga.
THIẾT KẾ VÀ PHÁT TRIỂN
THIẾT KẾ CỦA THIẾT GIÁP HẠM MỸ
Khi USN tham chiến vào năm 1941, họ đang sở hữu hạm đội thiết giáp hạm đông đảo nhất thế giới bấy giờ với tổng cộng 17 tàu. Để so sánh, IJN sở hữu 10 thiết giáp hạm vào đầu tháng 12 năm 1941. 17 thiết giáp hạm của USN bao gồm những tàu trước Thế chiến 1 Askarnas, New York và Texas cho đến loạt các lớp thiết giáp hạm tiêu chuẩn ( standard - type battleship) được hạ thủy từ 1916 đến 1923, đến những những thiết giáp hạm cao tốc (fast battleship) là North Carolina và Washington, được hạ thủy vào năm 1941. Trong thời chiến thì USN đã hạ thủy tổng 8 thiết giáp hạm mới: bốn tàu lớp South Dakota và bốn tàu lớp Iowa.
Ba thiết giáp hạm cũ nhất của USN là một phần của thế hệ dreadnought đầu tiên của Mỹ. Những tàu này sở hữu hệ thống bảo vệ rõ ràng là kém hiệu quả và đã trở nên lỗi thời vào cuối Thế chiến thứ nhất; đến Thế chiến thứ hai, chúng được xem như các đơn vị thuộc tuyến hai. Thế hệ thứ hai trong thiết kế thiết giáp hạm của Hải quân Mỹ bắt đầu với lớp Nevada. Những tàu này giới thiệu một số đặc điểm quan trọng. Pháo 14 inch/45 từng được đưa vào lớp Texas vẫn được giữ lại nhưng chỉ lắp trên bốn tháp pháo. Hệ thống bảo vệ được tăng cường đáng kể nhờ việc áp dụng sơ đồ giáp “all or nothing”. Cách bố trí này thay thế cho các sơ đồ giáp kém hiệu quả trước đó, vốn cố gắng bảo vệ gần như toàn bộ thân tàu, bằng một cách tiếp cận mới: tập trung toàn bộ khối lượng giáp có sẵn vào những khu vực trọng yếu, để lại phần lớn mũi và đuôi tàu không được bảo vệ. Ngoài ra, thế hệ thiết giáp hạm dreadnought thứ hai của Mỹ cũng chuyển sang sử dụng dầu đốt thay vì than.
Bất kỳ thiết kế thiết giáp hạm nào cũng phải cân bằng giữa ba yêu cầu cạnh tranh: hỏa lực, được thể hiện qua pháo chính và pháo phụ; khả năng bảo vệ, được xác định bởi phạm vi và đặc tính của lớp giáp; và tốc độ, phản ánh qua kích thước và công suất động cơ. Các thiết giáp hạm dreadnought thế hệ thứ hai của Hoa Kỳ cho thấy Hải quân Mỹ ưu tiên hỏa lực và khả năng bảo vệ hơn là tốc độ. Khi Hải quân Mỹ bắt đầu đóng lại thiết giáp hạm vào năm 1937 sau 14 năm gián đoạn, sự cân bằng giữa hỏa lực, giáp bảo vệ và tốc độ đã được cải thiện. Sự phát triển của hệ thống động cơ hiệu quả hơn cho phép thế hệ dreadnought thứ ba của Mỹ không chỉ được trang bị hỏa lực mạnh và bảo vệ tốt, mà còn đạt được tốc độ cao. Điều này mang ý nghĩa quan trọng vì nó giúp các thiết giáp hạm này có thể tham chiến hiệu quả trong Chiến tranh Thái Bình Dương, nơi mà các lực lượng tàu sân bay tốc độ cao đã trở thành lực lượng chủ lực.
Hiệp ước Hải quân Washington năm 1922 đã có ảnh hưởng sâu rộng đến hầu hết các lớp thiết giáp hạm của Hải quân Mỹ (USN) từng tham chiến trong Chiến tranh Thái Bình Dương. Quan trọng nhất, hiệp ước này đã giới hạn số lượng thiết giáp hạm mà Hải quân Mỹ được phép vận hành, dẫn đến một hạm đội tác chiến quy mô nhỏ hơn. Với số lượng thiết giáp hạm ít hơn, Hải quân Mỹ càng thận trọng hơn trong việc đưa chúng vào những nguy cơ rủi ro khi giao chiến. Theo hiệp ước, 15 thiết giáp hạm mà Hải quân Mỹ được phân bổ bị giới hạn về lượng giãn nước và không được phép nâng cấp cỡ nòng pháo chính. Các tàu trong hạm đội hiện có chỉ được thay thế khi đạt đến độ tuổi nghỉ hưu (20 năm), do đó trong giai đoạn giữa hai cuộc chiến, chúng được hiện đại hóa toàn diện — trên thực tế gần như là tái cấu trúc hoàn toàn.
Hầu hết 15 thiết giáp hạm cũ của Mỹ (ngoại trừ các lớp Tennessee và Colorado) đều được nâng cấp đáng kể. Dù vẫn giữ lại hệ thống pháo chính nguyên bản, các tháp pháo được nâng độ nâng nòng lên gấp đôi — tới 30 độ — giúp tăng đáng kể tầm bắn. Điểm yếu lớn nhất của các tàu này là khả năng phòng thủ. Để tăng cường bảo vệ dưới nước, các tàu được lắp thêm các " lớp phồng bọt khí" ở thân (hull blisters) – thiết kế nhằm làm giảm thiểu thiệt hại thân tàu bằng cách khiến mìn hoặc ngư lôi phát nổ ở khoảng cách nhất định, để lớp blister hấp thụ phần lớn năng lượng vụ nổ. Giáp ngang bên trong hoặc giáp boong (horizontal armor) cũng được gia cố nhằm chống lại các loại đạn pháo bắn vòng cung ở tầm xa hoặc bom ném từ máy bay. Khi mới được thiết kế, lớp giáp của các thiết giáp hạm cũ chủ yếu nhằm chống lại đạn pháo ở cự ly gần, tức đạn bay ở góc thấp và đâm vào thành tàu ngang hông, nên lớp giáp đai (main belt) là phần quan trọng nhất để bảo vệ các khu vực sống còn bên trong. Tuy nhiên, khi hệ thống điều khiển hỏa lực được cải tiến và tầm bắn ngày càng xa, đạn pháo bắn tới sẽ rơi xuống từ góc cao hơn, khiến giáp boong trở nên quan trọng không kém. Hải quân Mỹ đã giải quyết vấn đề này bằng cách tăng độ dày giáp ngang và tuân thủ triết lý bảo vệ "all-or-nothing" – tức tập trung giáp dày vào những khu vực thiết yếu, bỏ qua các phần không quan trọng. Nhờ vậy, có thể bảo vệ hiệu quả các khu vực trọng yếu mà không khiến trọng lượng tàu tăng quá mức. Các đợt tái thiết giữa hai cuộc chiến cũng nâng cấp hệ thống động cơ tàu, nhưng lượng công suất tăng thêm chủ yếu chỉ bù đắp lại lực cản lớn do các lớp blister gây ra. Do đó, ngay cả sau khi nâng cấp, tốc độ tối đa của các thiết giáp hạm này vẫn không vượt quá 21 hải lý/giờ (khoảng 39 km/h), điều này làm hạn chế đáng kể khả năng triển khai chiến thuật của chúng trong các chiến dịch.
Lớp Nevada

USS Nevada (BB-36) vào năm 1943 sau khi sửa chữa hư hại từ Trân Châu cảng. (Operação Landcrab)
Khi được đưa vào biên chế năm 1916, lớp Nevada – gồm hai tàu Nevada và Oklahoma – là lớp “siêu dreadnought” (super - dreadnought) đầu tiên của Hải quân Mỹ. Lớp này kết hợp pháo chính cỡ 14 inch/45 với khả năng phòng vệ được cải thiện đáng kể. Theo truyền thống, Hải quân Mỹ áp dụng phương pháp cải tiến từng bước trong thiết kế thiết giáp hạm, và lớp Nevada ban đầu được dự định là bản nâng cấp của lớp New York trước đó. Tại đường nước, thân tàu lớp Nevada dài 575 foot, nhưng chỉ có 400 foot được bọc giáp. Tổng khối lượng giáp là 11.162 tấn, chiếm khoảng 40% lượng giãn nước thiết kế – khiến lớp này được bọc giáp tốt hơn nhiều thiết giáp hạm tương đương của Hải quân Đế quốc Nhật Bản (IJN). Tuy nhiên, giống như nhiều thiết giáp hạm cùng thời, khả năng bảo vệ dưới nước (chống ngư lôi) vẫn còn yếu kém.
Pháo chính gồm 10 khẩu 14 inch/45, được bố trí trên 4 tháp pháo nhờ việc sử dụng loại tháp pháo ba nòng (triple turret) đầu tiên của Hải quân Mỹ. Pháo hạng hai – dùng để chống lại các cuộc tấn công bằng ngư lôi từ tàu khu trục – ban đầu bao gồm 21 khẩu pháo đơn 5 inch/51.
Trong giai đoạn 1927–1929, Nevada và Oklahoma được hiện đại hóa theo các tiêu chuẩn đã đề cập ở trên. Khi chiến tranh Thái Bình Dương bùng nổ, cả hai tàu đều bị đánh trúng trong trận Trân Châu Cảng. Oklahoma trúng 5 ngư lôi và nhanh chóng lật úp. Dù xác tàu được trục vớt vào năm 1943, nó không bao giờ trở lại hoạt động. Trong khi đó, Nevada chỉ trúng một ngư lôi và vẫn di chuyển được, nhưng sau đó bị 5 quả bom 550lb đánh trúng và phải tự lao lên bãi cạn để tránh chìm. Sau đó, Nevada được sửa chữa với cấu trúc thượng tầng mới và khả năng phòng không được cải thiện mạnh, kịp tham gia chiến dịch đổ bộ lên đảo Attu ở quần đảo Aleut năm 1943, rồi được điều sang Đại Tây Dương. Tới năm 1945, thiết giáp hạm này quay trở lại Thái Bình Dương để tham gia các chiến dịch đổ bộ vào Iwo Jima và Okinawa.
Lớp Pennsylvania
Lớp thiết giáp hạm này với hai tàu – gồm Pennsylvania và Arizona – mang đến một số cải tiến quan trọng so với lớp Nevada. Sự thành công của hai tháp pháo ba nòng 14 inch/45 trên các tàu lớp Nevada đã thúc đẩy Hải quân Mỹ trang bị bốn tháp pháo ba nòng cho lớp Pennsylvania, nâng số pháo chính lên 12 khẩu 14 inch/45. Pháo hạng hai ban đầu gồm 22 khẩu 5 inch/51, tất cả đều bố trí trong các ụ pháo chìm (casemate). Bố trí và độ dày lớp giáp của lớp Pennsylvania tương tự lớp Nevada, nhưng khả năng phòng thủ dưới nước được cải thiện nhờ một vách ngăn ngư lôi (torpedo bulkhead) dày 3 inch được đặt cách vỏ ngoài 9,5 foot. Thiết kế này nhằm chống chịu vụ nổ tương đương 300 pound thuốc nổ TNT.
Cả hai tàu đều được hiện đại hóa trong thời kỳ giữa hai cuộc thế chiến, bắt đầu từ năm 1929. Vào ngày xảy ra trận Trân Châu Cảng tháng 12 năm 1941, cả hai tàu đều có mặt tại căn cứ này. Số phận của Arizona đã trở nên nổi tiếng: tàu bị trúng hai quả bom xuyên giáp nặng 1.760 pound; quả thứ hai xuyên qua lớp giáp boong phía trước và phát nổ trong kho thuốc phóng, gây cháy lan sang các kho khác, dẫn đến vụ nổ thảm khốc phá hủy toàn bộ phần mũi tàu, khiến việc cứu vớt là bất khả thi. Pennsylvania thì đang trong ụ nổi sửa chữa vào thời điểm bị tấn công nên tránh được thiệt hại do ngư lôi; chỉ bị hư hại nhẹ bởi một quả bom 550 pound và được sửa chữa xong vào tháng 3 năm 1942. Từ tháng 10 năm 1942 đến tháng 2 năm 1943, Pennsylvania được đại tu và hiện đại hóa tương tự Nevada. Hệ thống phòng không của tàu được nâng cấp đáng kể; các khẩu pháo 5 inch/38 đa dụng thay thế cả pháo 5 inch/51 trong ụ chìm và pháo 5 inch/25. Từ tháng 5 năm 1943, Pennsylvania tham gia nhiều chiến dịch đổ bộ vào các đảo do Nhật chiếm đóng. Như sẽ được đề cập ở nội dung sau, con tàu cũng tham gia trận hải chiến cuối cùng giữa các thiết giáp hạm – Trận eo biển Surigao – vào tháng 10 năm 1944.
Lớp New Mexico
Lớp thiết giáp hạm tiếp theo của Hải quân Mỹ, gồm ba tàu mang tên New Mexico, Mississippi và Idaho, được khởi công đóng vào năm 1915. Về ngoại hình, chúng khác biệt với lớp Pennsylvania nhờ mũi tàu kiểu clipper (dài và nhô ra), nhưng hỏa lực và giáp bảo vệ gần như giống hệt nhau. Pháo chính vẫn là 12 khẩu 14 inch, nhưng thuộc loại 14in/50 mới, có tầm bắn xa hơn một chút. Các tháp pháo được thiết kế lại với khả năng nâng lên tới 30 độ, giúp tăng đáng kể tầm bắn hiệu quả. Pháo hạng hai gồm 14 khẩu 5 inch/51 bố trí trong các hốc bọc giáp (casemate), được đặt cao hơn để sử dụng hiệu quả trong mọi điều kiện biển động. Đáng chú ý, tàu New Mexico được trang bị hệ thống động cơ turbo-điện, hứa hẹn đạt được hiệu suất cao hơn. Hệ thống này hoạt động hiệu quả và được áp dụng cho lớp thiết giáp hạm kế tiếp.
Trong giai đoạn 1931–1934, cả ba tàu lớp New Mexico được hiện đại hóa sâu rộng. Vào đầu chiến tranh Thái Bình Dương, đây là lớp thiết giáp hạm hiện đại nhất trong số các tàu cũ của Hải quân Mỹ – ngoại trừ lớp North Carolina mới được hoàn thành. Dù pháo chính và pháo hạng hai không thay đổi, hệ thống phòng không được tăng cường đáng kể. Giáp boong được bổ sung để đối phó với đạn pháo rơi từ tầm xa và bom của máy bay; giáp chống ngư lôi cũng được tăng cường với lớp blister và một vách ngăn chống ngư lôi thứ hai. Hệ thống động lực mới sử dụng turbine truyền động bánh răng (geared turbines), nhưng tốc độ tối đa vẫn bị giới hạn ở mức 21 hải lý/giờ do trọng lượng tăng thêm.
Khi chiến tranh bùng nổ, cả ba tàu đang hoạt động ở Đại Tây Dương. Đầu năm 1942, chúng được chuyển về Thái Bình Dương để bù đắp tổn thất từ trận Trân Châu Cảng. Mặc dù là lớp thiết giáp hạm cũ hiện đại nhất, không tàu nào được đưa ra tiền tuyến. Thay vào đó, chúng đóng vai trò chủ yếu trong việc yểm trợ hỏa lực cho các chiến dịch đổ bộ – một vai trò mà chúng thực hiện rất hiệu quả. Do bận rộn với nhiệm vụ này, không tàu nào được đại tu quy mô lớn trong suốt thời chiến. Hai tàu Mississippi và Idaho cuối cùng được tháo bỏ toàn bộ pháo 5 inch/51, còn New Mexico chỉ giữ lại sáu khẩu vào cuối chiến tranh. Tất cả các tàu đều được trang bị radar điều khiển hỏa lực, nhưng công nghệ này đã lỗi thời vào năm 1944. Trong ba tàu, chỉ có Mississippi tham chiến tại Trận eo biển Surigao – trận chiến cuối cùng giữa các thiết giáp hạm.
Lớp Tennessee

Bức ảnh này chụp tàu California đang hoạt động tại Puget Sound vào tháng 1 năm 1944. Việc tái cấu trúc giống hệt với tàu Tennessee và đã trang bị cho tàu các hệ thống kiểm soát hỏa lực và phòng không hiện đại nhất. Tàu được sơn theo kiểu ngụy trang Measure 32, đây là kiểu ngụy trang được ưa chuộng cho cả ba thiết giáp hạm được tái cấu trúc và đưa vào hoạt động năm 1944.

Tennessee đang chạy trên biển vào ngày 12 tháng 5 năm 1943, sau đợt sửa chữa hư hại từ Trân Châu cảng
Lớp thiết giáp hạm này gồm hai tàu: Tennessee và California, được khởi công đóng vào cuối năm 1916 và đầu năm 1917. Về cơ bản, đây là một phiên bản lặp lại của lớp New Mexico. Hỏa lực chính và phụ không có thay đổi về số lượng hoặc vị trí; và do hệ thống động cơ turbo-điện trên New Mexico hoạt động hiệu quả, cả hai tàu lớp Tennessee đều áp dụng hệ thống này. Ngoài tiềm năng tăng hiệu suất và tầm hoạt động (mặc dù điều này không được hiện thực hóa), turbo-điện còn chiếm ít không gian hơn, giúp cải thiện khả năng chia khoang bên trong tàu. Điểm cải tiến đáng kể nhất của lớp này nằm ở hệ thống bảo vệ dưới nước. Nếu như lớp New Mexico lần đầu tiên giới thiệu vách ngăn chống ngư lôi, thì lớp Tennessee đã phát triển thêm bằng cách thêm các vách ngăn dọc chống mảnh từ đáy đôi tàu đến sàn giáp dưới. Các khoảng trống giữa các vách này có thể để trống hoặc đổ đầy chất lỏng để hấp thu sức ép từ ngư lôi hay thủy lôi. Hệ thống này tạo ra độ sâu hơn 17 foot từ mạn tàu vào trong, và được thiết kế để chịu được vụ nổ tương đương 400 lb TNT — hệ thống bảo vệ dưới nước tiên tiến nhất thời điểm đó, trở thành nền tảng cho mọi hệ thống tương lai của Hải quân Mỹ.
Cả hai tàu đều bị hư hại trong cuộc tấn công Trân Châu Cảng. California trúng hai ngư lôi và một quả bom. Dù hệ thống bảo vệ không hoàn toàn bị xuyên thủng, nhưng ngập nước do tình trạng vật tư kém khiến tàu chìm tại cảng vào ngày 10 tháng 12. California được trục vớt vào tháng 3 năm 1942 và đưa đi đại tu. Tennessee bị trúng hai bom 1.760 lb, nhưng cả hai đều không nổ hoàn toàn nên thiệt hại nhẹ, và tàu nhanh chóng được sửa chữa. Tháng 8 năm 1942, Tennessee được cho đại tu toàn diện.
Trong quá trình tái thiết, cả hai tàu được xây dựng lại từ boong chính trở lên. Cấu trúc thượng tầng cũ được thay bằng kiểu mới dựa trên thiết kế của lớp South Dakota. Pháo chính được giữ nguyên nhưng được nâng cấp để điều khiển tự động, cùng hệ thống điều khiển hỏa lực hiện đại với hai máy chỉ huy Mk 34 và radar Mk 8. Pháo phụ trong hốc pháo bọc giáp bị tháo bỏ, thay vào đó là 16 khẩu 5in/38 đa năng bố trí trong 8 tháp đôi. Hệ thống điều khiển pháo phụ gồm 4 máy chỉ huy Mk 37 với radar Mk 4 — hiện đại nhất của Mỹ trong phòng không lúc đó. Vũ khí phòng không được tăng cường đáng kể với nhiều khẩu pháo phòng không 40mm bốn nòng và 20mm nòng đơn.
Giáp bảo vệ được tăng cường với vỏ nổi chống ngư lôi và thêm các vách ngăn dọc bên trong. Giáp ngang tăng lên tới 7 inch (và 8 inch ở khu vực hầm đạn). Dù đã tháo bớt một số thiết bị để giảm tải, trọng lượng đầy tải của tàu vẫn vượt quá 40.000 tấn. Với trọng lượng này, dù được trang bị nồi hơi mới mạnh hơn, tốc độ tối đa chỉ đạt 20,5 hải lý/giờ. Tuy nhiên, sau nâng cấp, cả hai tàu đều đạt sức mạnh chiến đấu tiệm cận với thiết giáp hạm cao tốc của Mỹ. Tennessee tái xuất năm 1943, California năm 1944; cả hai đều tham gia nhiều chiến dịch đổ bộ lớn và góp mặt trong trận eo biển Surigao – trận chiến thiết giáp hạm cuối cùng trong lịch sử hải quân.
Lớp Colorado
Lớp thiết giáp hạm Colorado gồm ba tàu: Colorado, Maryland và West Virginia. Lớp này giữ nguyên hệ thống bảo vệ và động lực như lớp Tennessee, nhưng có một thay đổi quan trọng: chuyển sang sử dụng pháo chính cỡ lớn 16 inch/45 thay vì 14 inch. Dù chỉ có bốn tháp pháo (mỗi tháp đôi thay vì ba nòng như trước), tổng số pháo chính giảm còn tám khẩu, song nhờ đạn pháo 16 inch nặng hơn, loạt bắn đồng loạt của tám khẩu pháo 16 inch gần tương đương với mười hai khẩu pháo 14 inch về sức công phá.
Cả ba tàu đều thuộc Hạm đội Thái Bình Dương khi chiến tranh bùng nổ, và hai trong số đó — West Virginia và Maryland — có mặt tại Trân Châu Cảng vào ngày 7 tháng 12 năm 1941. West Virginia nằm ngay trên hướng tấn công chính của máy bay phóng ngư lôi Nhật Bản và có thể đã bị trúng bảy quả ngư lôi chỉ trong vài phút. Tuy nhiên, nhờ các biện pháp chống ngập chủ động kịp thời, tàu được chìm xuống đều và không bị lật. West Virginia được trục vớt vào tháng 5 năm 1942 và đến năm sau được đưa về Bờ Tây Hoa Kỳ để đại tu theo tiêu chuẩn tái thiết giống Tennessee và California. Công việc kéo dài đến tháng 6 năm 1944. Sau khi trở lại hoạt động, West Virginia tham gia trận eo biển Surigao và đóng vai trò quan trọng trong trận chiến này. Trong khi đó, hai tàu còn lại là Maryland và Colorado không được tái thiết toàn diện trong chiến tranh. Tuy nhiên, cả hai vẫn hoạt động tích cực trong nhiều chiến dịch đổ bộ trên Thái Bình Dương. Riêng Maryland cũng góp mặt trong trận eo biển Surigao, cùng với West Virginia.
Lớp North Carolina
Sau 14 năm gián đoạn, Hải quân Hoa Kỳ (USN) đặt lườn một lớp thiết giáp hạm mới vào năm 1937. Theo Hiệp ước Hải quân Washington năm 1922, trọng lượng tối đa cho phép của thiết giáp hạm là 35.000 tấn – đây là giới hạn được áp dụng trong thiết kế ban đầu của lớp North Carolina. Dù hiệp ước này hết hiệu lực vào năm 1937 và được thay thế bởi Hiệp ước Hải quân Luân Đôn lần thứ hai với cùng giới hạn 35.000 tấn và pháo chính 14 inch, một điều khoản "leo thang" cho phép nâng giới hạn lên 16 inch nếu các cường quốc khác không tuân thủ. Khi Nhật Bản từ chối cam kết, điều khoản này được kích hoạt và thiết kế nhanh chóng chuyển sang pháo 16 inch. Pháo chính của lớp này gồm ba tháp pháo ba nòng (16 inch/45) với góc nâng tối đa 45 độ. Đây là lần đầu tiên pháo phụ không còn được đặt trong các hốc pháo bọc giáp, mà được thay thế bởi 20 khẩu pháo 5 inch/38 đa dụng trong 10 tháp đôi dọc hai bên mạn tàu (5 mỗi bên).
Tốc độ là một yếu tố thiết kế quan trọng: với công suất 121.000 shp từ bốn tuabin, tàu đạt vận tốc tối đa 28 hải lý/giờ – khiến một số nhà phê bình cho rằng thiết kế đã hy sinh khả năng bảo vệ để đổi lấy tốc độ. Mặc dù lớp giáp chiếm đến 41% trọng lượng thiết kế tiêu chuẩn, một số mặt vẫn kém hơn so với các thiết giáp hạm "tiêu chuẩn" trước đó. Tuy nhiên, lớp này được trang bị giáp boong nhiều lớp (boong chính, boong trên, boong chống mảnh) và hệ thống chống ngư lôi cải tiến, gồm hai vách ngăn bổ sung và lớp blister chống ngư lôi . Ngoài ra, lần đầu tiên, khoang máy được bảo vệ bằng kết cấu đáy ba lớp.
Tàu North Carolina có mặt ở Nam Thái Bình Dương từ tháng 8 năm 1942. Ngày 15 tháng 9 năm 1942, tàu trúng một ngư lôi từ tàu ngầm Nhật, gây ra một lỗ thủng kích thước 32x18 feet dưới tháp pháo 16 inch phía trước. Thiệt hại này khiến tàu phải rút khỏi chiến đấu cho đến tháng 12 năm 1942 và bỏ lỡ các trận hải chiến then chốt tại Guadalcanal. Tàu Washington khởi đầu sự nghiệp của mình tại Đại Tây Dương nhưng chuyển sang Nam Thái Bình Dương từ tháng 9 năm 1942. Tại đây, tàu đóng vai trò quan trọng trong các trận hải chiến tháng 11 năm 1942 quanh khu vực Guadalcanal.
Lớp South Dakota
Sau khi lớp North Carolina bị đánh giá là không có khả năng bảo vệ như kỳ vọng, Hải quân Mỹ (USN) quyết định không tiếp tục đóng thêm tàu lớp này mà thiết kế một lớp hoàn toàn mới – dẫn đến việc khởi công tàu dẫn đầu South Dakota vào tháng 7 năm 1939. Thiết kế mới đặt trọng tâm lớn hơn vào khả năng bảo vệ. Theo quan niệm thiết kế truyền thống của USN, lớp giáp đai chính phải tương xứng với cỡ pháo chính – tức nếu trang bị pháo 16 inch, thì giáp đai cần dày tương ứng 16 inch. Tuy nhiên, vẫn phải tuân thủ giới hạn trọng tải 35.000 tấn theo hiệp ước, nên việc cân bằng giữa hỏa lực, tốc độ và giáp bảo vệ trên một thân tàu hạn chế là thách thức lớn. Cuối cùng, USN đã đạt được một thiết kế rất toàn diện và được xem là lớp thiết giáp hạm "hiệp ước" tốt nhất mà bất kỳ hải quân nào từng đóng.

Đây là hai tháp pháo 16 inch/45 phía trước trên tàu Indiana trong một bức ảnh chụp vào tháng 4 năm 1942. Mỗi tháp pháo nặng 1.437 tấn và được bọc giáp dày với mặt trước dày 18 inch, hai bên 9,5 inch, phía sau 12 inch và mái 7,25 inch. Pháo 16 inch/45 của Hải quân Hoa Kỳ bắn đạn xuyên giáp nặng 2.700 pound hoặc đạn nổ mạnh hạng nặng nặng 1.900 pound.
Pháo chính vẫn là 9 khẩu 16in/45 bố trí trong ba tháp pháo ba nòng. Pháo phụ cũng giữ nguyên như lớp North Carolina với 20 khẩu 5in/38 đa dụng đặt trong mười tháp đôi. Riêng tàu South Dakota được thiết kế làm soái hạm nên phải hy sinh hai tháp đôi 5in/38 để dành trọng lượng cho tháp chỉ huy bọc thép lớn hơn. Ban đầu thiết kế dự kiến tốc độ chỉ đạt 23–25 hải lý/giờ – điều này sau đó bị từ chối vì không đủ sức đối đầu với thiết kế nước ngoài, đặc biệt là Nhật Bản. Thiết kế cuối cùng tăng công suất lên 130.000 shp, cho phép đạt tốc độ 27,5 hải lý/giờ.
Về bảo vệ, lớp này được xem là đủ sức chống lại đạn pháo 16 inch. Tuy nhiên, khả năng bảo vệ dưới nước bị giảm nhẹ. Giáp đai chính dày 12,25 inch tại đường mớn nước nhưng đặt bên trong thân tàu và nghiêng 19 độ. Giữa giáp lườn và thân vỏ có hai vách ngăn chống ngư lôi, tạo ra ba khoang – các khoang này được đổ đầy dầu nhiên liệu để hấp thụ năng lượng nổ.
Tàu South Dakota được điều đến Thái Bình Dương sau khi hoàn tất, nhưng ngày 6 tháng 9 năm 1942 đã va phải đá ngầm và phải quay lại Trân Châu Cảng để sửa chữa. Tháng 10, tàu quay lại khu vực Guadalcanal, tham gia trận Santa Cruz ngày 26 tháng 10 và trở nên nổi bật với hỏa lực phòng không dày đặc, được cho là bắn rơi 26 máy bay Nhật. Tháng 11, South Dakota kết hợp với Washington trong khu vực này.
Tàu Indiana đến Nam Thái Bình Dương cuối tháng 11 năm 1942 nên bỏ lỡ các trận đánh mặt nước lớn cuối cùng ở Guadalcanal. Trong khi đó, Massachusetts tham gia chiến dịch Bắc Phi vào tháng 11 năm 1942, nơi con tàu đấu pháo với thiết giáp hạm chưa hoàn thiện Jean Bart của Pháp tại Casablanca. Sau đó, Massachusetts được điều sang Nam Thái Bình Dương vào tháng 3 năm 1943, theo sau là Alabama vào tháng 9. Cả bốn tàu trong lớp này đều gắn bó với vai trò hộ tống các lực lượng tàu sân bay tốc độ cao (Fast Carrier Task Force) trong phần còn lại của chiến tranh và không có cơ hội đụng độ với tàu mặt nước của Hải quân Đế quốc Nhật Bản.
Lớp Iowa

Missouri trong cuộc thử nghiệm trên biển cuối cùng của mình vào tháng 8 năm 1944
Lớp Iowa – lớp thiết giáp hạm lớn nhất và mạnh nhất từng được Hải quân Hoa Kỳ hoàn thiện – là lớp thiết giáp hạm hiện đại duy nhất của Mỹ được xây dựng gần như không bị ràng buộc bởi các hiệp ước hải quân. Dù về mặt kỹ thuật, Hiệp ước Hải quân London lần thứ hai vẫn còn hiệu lực trong phần lớn quá trình thiết kế và giới hạn trọng tải tối đa ở mức 45.000 tấn (được nâng lên từ 35.000 tấn thông qua điều khoản leo thang năm 1937), cũng như pháo chính tối đa 16 inch, nhưng hiệp ước đã bị đình chỉ khi chiến tranh bùng nổ ở châu Âu. Thiết kế của lớp Iowa đại diện cho một hướng tiếp cận hoàn toàn mới từ các kỹ sư Mỹ. Trước đó, các thiết giáp hạm Mỹ thường ưu tiên hỏa lực và khả năng phòng vệ hơn tốc độ. Ngược lại, lớp Iowa đặt ưu tiên hàng đầu cho tốc độ, nhưng vẫn duy trì mức cao về hỏa lực và giáp bảo vệ. Với trọng tải tiêu chuẩn vượt quá 48.000 tấn (và trên 57.000 tấn khi đầy tải), thiết kế cho phép đạt được sự cân bằng thực sự.
Pháo chính vẫn giữ chín khẩu pháo, chia làm ba tháp pháo ba nòng, nhưng chuyển sang loại 16in/50 mới, nhẹ hơn và mạnh hơn. Pháo phụ bao gồm 20 khẩu 5in/38 đa dụng đặt trong mười tháp đôi – cấu hình quen thuộc từ các lớp trước. Tốc độ là yêu cầu chính trong thiết kế – để đạt được vận tốc 33 hải lý/giờ, hệ thống động lực phải được tăng cường đáng kể. Điều này đạt được nhờ tám nồi hơi áp suất cao vận hành bốn trục chân vịt, cho tổng công suất lên tới 212.000 shp – một con số đáng kinh ngạc. Giáp bảo vệ và hệ thống chống ngư lôi tương tự lớp South Dakota, chiếm khoảng 41% trọng lượng tiêu chuẩn thiết kế.
Bốn tàu lớp Iowa được hoàn thành: Iowa và New Jersey đi vào hoạt động năm 1943; Missouri và Wisconsin theo sau vào năm 1944. Khi được triển khai đến Thái Bình Dương, cả bốn tàu đều tham gia lực lượng tàu sân bay tốc độ cao (Fast Carrier Task Force). Trong vai trò này, họ không có cơ hội đối đầu trực tiếp với các thiết giáp hạm đối thủ của Hải quân Đế quốc Nhật Bản. Cơ hội gần nhất là vào ngày 25 tháng 10 năm 1944 khi Iowa và New Jersey được lệnh chặn đường rút lui của một lực lượng Nhật – bao gồm bốn thiết giáp hạm, trong đó có Yamato – qua eo biển San Bernardino. Tuy nhiên, lực lượng Mỹ đến muộn chỉ vài giờ, bỏ lỡ cơ hội duy nhất để chứng minh tàu chiến tối tân của hải quân nào vượt trội hơn trong một trận đánh trực diện giữa thiết giáp hạm.
THIẾT KẾ CỦA THIẾT GIÁP HẠM NHẬT
Trong suốt lịch sử phát triển của mình, Hải quân Đế quốc Nhật Bản (IJN) luôn phải chuẩn bị cho các cuộc xung đột với những đối thủ sở hữu lực lượng hải quân hùng hậu hơn. Để đối phó với bất lợi về số lượng, Nhật Bản lựa chọn chiến lược xây dựng những chiến hạm có chất lượng cao nhất. Khi kết hợp với chương trình huấn luyện khắt khe, IJN tin rằng họ đã có công thức chiến thắng để đánh bại những đối thủ vượt trội về lực lượng.
Chiến lược này thể hiện rõ trong giai đoạn trước Chiến tranh Nga–Nhật bắt đầu năm 1904. Trước khi chiến tranh nổ ra, Nhật Bản đã đặt đóng sáu thiết giáp hạm tiền-dreadnought từ các xưởng đóng tàu Anh. Tuy nhiên, người Nhật không hài lòng với việc chỉ mua các bản sao thiết kế của Anh, mà đã sửa đổi sâu rộng để tạo ra những con tàu nhanh hơn, được bảo vệ tốt hơn và hỏa lực mạnh hơn – vào thời điểm đó, chúng nằm trong số những thiết giáp hạm tốt nhất thế giới. Sáu con tàu này tạo thành lực lượng nòng cốt của hạm đội liên hợp IJN trong Chiến tranh Nga–Nhật và đã thể hiện xuất sắc, góp phần quyết định vào chiến thắng trước hải quân Nga. Chiến thắng đỉnh cao của IJN là trận Tsushima vào tháng 5 năm 1905 – một trận hải chiến mang tính quyết định. Trong trận đánh này, Nhật Bản đã tiêu diệt hạm đội Nga gồm 38 tàu, trong đó 34 tàu bị đánh chìm, bắt giữ hoặc buộc phải vào các cảng trung lập để bị giam giữ. Chiến thắng này đã ăn sâu vào tư duy chiến lược của IJN, củng cố niềm tin vào “trận đánh quyết định” (decisive battle) như là chìa khóa để chiến thắng trong chiến tranh hải quân, và khẳng định vai trò tối thượng của tuyến chiến hạm (battle line) trong các cuộc đối đầu trên biển.
Sau cuộc Chiến tranh Nga–Nhật, Hải quân Đế quốc Nhật Bản (IJN) đặt mua một cặp thiết giáp hạm tiền-dreadnought do Anh chế tạo, mỗi chiếc được trang bị bốn khẩu pháo 10 inch bên cạnh dàn hỏa lực chính gồm bốn pháo 12 inch và pháo hạng hai cỡ 6 inch. Tiếp theo đó là hai tàu bán-dreadnought (semi - dreadnought), trong đó chiếc thứ hai – Satsuma – là chiến hạm lớn đầu tiên được đóng tại Nhật Bản. Chúng được coi là tàu bán-dreadnought vì có pháo hạng hai cỡ trung bình (8–10 inch). Việc đóng chiếc dreadnought đúng nghĩa đầu tiên của IJN bắt đầu vào tháng 1 năm 1909, khi Settsu được đặt lườn. Hai chiếc trong lớp này là những dreadnought đúng nghĩa đầu tiên của IJN, với dàn pháo chính gồm 12 khẩu pháo 12 inch và đai giáp chính dày 12 inch – cả hai đặc điểm đều tương đương với các dreadnought đang được đóng trên thế giới lúc bấy giờ, nhưng khả năng bảo vệ của chúng đặc biệt nổi bật, bởi chỉ có dreadnought của Đức mới được bảo vệ ở mức tương tự. Cả hai tàu cũng được trang bị động cơ tuabin, khiến Nhật Bản trở thành quốc gia thứ ba trên thế giới áp dụng tuabin cho các chiến hạm lớn.
Hải quân Đế quốc Nhật Bản (IJN) đã thúc đẩy việc thực hiện Kế hoạch 8-8, mà họ cho là mức tối thiểu cần thiết để đảm bảo quốc phòng. Kế hoạch này yêu cầu một lực lượng chiến tuyến đồng nhất gồm tám thiết giáp hạm và tám thiết giáp tuần dương hạm. Năm 1910, bất chấp tình hình kinh tế khó khăn, chính phủ Nhật Bản vẫn phê duyệt việc đóng bốn thiết giáp tuần dương hạm và một thiết giáp hạm.
Lớp Kongo
Bốn thiết giáp tuần dương hạm được tài trợ để xây dựng vào năm 1910 trở thành lớp Kongō, và chúng đã có sự nghiệp hoạt động sôi nổi và thú vị nhất trong số các thiết giáp hạm của Hải quân Đế quốc Nhật Bản (IJN). Được đóng mới như thiết giáp tuần dương hạm trước Thế chiến thứ nhất, chúng được hiện đại hóa trong thời gian giữa hai cuộc chiến và tham chiến như thiết giáp hạm trong Thế chiến thứ hai.
Những con tàu này bắt đầu từ nỗ lực của Nhật Bản nhằm chế tạo một thiết giáp tuần dương hạm vượt trội. Hải quân Hoàng gia Anh là lực lượng đầu tiên giới thiệu thiết giáp tuần dương hạm với việc hạ thủy tàu Invincible vào năm 1907, dựa trên ý tưởng rằng một con tàu chỉ trang bị pháo hạng nặng và có tốc độ vượt trội so với thiết giáp hạm sẽ mang lại lợi thế chiến thuật và chiến lược. Tuy nhiên, vì mọi thiết kế tàu chiến chủ lực đều là sự đánh đổi giữa các yếu tố đối nghịch như tốc độ, hỏa lực và bảo vệ, nên tốc độ cao đã khiến thiết kế phải trả giá. Con đường mà người Anh lựa chọn là hy sinh khả năng bảo vệ; và vì lớp Kongō được thiết kế dựa trên một mẫu thiết kế của Anh, đây cũng chính là định hướng thiết kế cơ bản cho thiết giáp hạm hiện đại nhất của Nhật lúc bấy giờ – một lớp thiết giáp tuần dương hạm có tốc độ cao, hỏa lực mạnh nhưng khả năng phòng vệ hạn chế. Sau khi tự phát triển một thiết kế thiết giáp tuần dương hạm, người Nhật quyết định loại bỏ nó và tìm kiếm sự hỗ trợ từ Anh trong việc thiết kế một con tàu lớn hơn nhiều, dựa trên mẫu thiết giáp tuần dương hạm Lion có lượng choán nước 26.270 tấn. Năm 1910, họ đặt hàng công ty đóng tàu Anh Vickers một phiên bản cải tiến của Lion, với lượng choán nước 27.000 tấn.
Lớp Kongō gồm bốn chiếc. Chiếc đầu tiên, Kongō – là tàu chiến chủ lực cuối cùng được đóng cho IJN ở bên ngoài Nhật Bản – được đặt lườn vào năm 1911 và đi vào hoạt động giữa năm 1913. Chiếc tiếp theo, Hiei, được đóng tại Yokosuka và đi vào hoạt động giữa năm 1914. Haruna là chiếc đầu tiên được chế tạo hoàn toàn bằng linh kiện Nhật Bản tại Kobe và hoàn thành vào đầu năm 1915. Chiếc cuối cùng, Kirishima, được đặt lườn tại Nagasaki vào đầu năm 1912 và hoàn thành vào tháng 4 năm 1915.
Thiết kế cơ bản của lớp tàu này là tốc độ cao (27,5 hải lý/giờ) và hỏa lực mạnh, với dàn pháo chính gồm tám khẩu pháo 14 inch/45 bố trí trong bốn tháp pháo đôi (tất cả đều có thể bắn toàn mạn) và một dàn pháo phụ lớn gồm 16 khẩu pháo 6 inch/50. Khả năng bảo vệ mang tính chất của thiết giáp tuần dương với 6.500 tấn giáp (chiếm 25% lượng giãn nước tiêu chuẩn) và giáp đai chính dày 8 inch tại mực nước và 6 inch phía trên.
Trong suốt sự nghiệp dài, các thiết giáp tuần dương lớp Kongō đã trải qua nhiều lần cải tiến. Mỗi tàu đều trải qua hai đợt hiện đại hóa lớn trong thời gian giữa hai cuộc chiến, như tất cả các thiết giáp hạm của IJN. Trong giai đoạn hiện đại hóa đầu tiên (1927–1932), nỗ lực được thực hiện nhằm khắc phục điểm yếu chính của tàu – chính là khả năng bảo vệ hạn chế. Thêm 3.811 tấn giáp được bổ sung để cải thiện khả năng bảo vệ ngang cho kho đạn và khu vực máy móc, cùng với tăng cường bảo vệ dưới nước bằng cách thêm phần lồi chống ngư lôi. Dàn pháo chính được giữ nguyên, nhưng các tháp pháo được cải tiến để nâng góc nâng tối đa lên 43 độ, từ đó tăng tầm bắn. Các nồi hơi cũ được tháo bỏ và thay bằng loại hiện đại hơn.
Đợt hiện đại hóa thứ hai (1933–1937) quy mô hơn nhiều và dẫn đến việc phân loại lại các tàu từ thiết giáp tuần dương hạm thành thiết giáp hạm. Giáp boong được tăng lên đến tối đa 4,75 inch tại các khu vực trọng yếu, và khả năng chống ngư lôi được tăng cường quanh khu vực máy móc. Cải tiến lớn nhất là tốc độ tối đa mới lên đến 30,5 hải lý/giờ nhờ tăng công suất đẩy lên 136.000 mã lực trục (shp), đạt được thông qua việc sử dụng nồi hơi và tuabin mới. Việc kéo dài phần đuôi tàu thêm 25 feet cũng góp phần tăng tốc độ. Dàn pháo chính vẫn được giữ nguyên, nhưng hai khẩu pháo 6 inch/50 đặt trong hốc pháo được tháo bỏ để nhường chỗ cho hệ thống phòng không được mở rộng đáng kể.
Trong thời chiến, không có cải tiến lớn nào được thực hiện. Do việc tấn công từ trên không trở thành mối đe dọa chính, hệ thống phòng không đã được tăng cường mạnh mẽ. Ngoài ra, đến năm 1944, sáu khẩu pháo 6 inch/50 còn lại trong hốc pháo cũng bị tháo bỏ. Hai tàu còn sống sót được trang bị radar vào năm 1943, nhưng cần lưu ý rằng khi Hiei và Kirishima bị đánh chìm trong trận hải chiến ngoài khơi Guadalcanal vào tháng 11 năm 1942, cả hai lúc này đều chưa được trang bị radar.
Lớp Fuso
Thiết giáp hạm được phê chuẩn trong chương trình năm 1910 trở thành chiếc dẫn đầu của lớp Fusō gồm hai tàu. Chiếc thứ hai, Yamashiro, được yêu cầu như một phần của chương trình năm 1913. Fusō được đóng tại Kure trong giai đoạn 1912–1915 và Yamashiro tại Yokosuka trong giai đoạn 1913–1917. Với lớp tàu này, Hải quân Đế quốc Nhật Bản (IJN) cố gắng thiết kế một thiết giáp hạm vượt trội so với bất kỳ đối thủ nước ngoài nào. Trọng tâm là hỏa lực, nhưng khả năng bảo vệ và tốc độ cũng ở mức đáng nể.
Dàn pháo chính được tăng thêm 50% so với lớp Kongō. Sáu tháp pháo đôi 14 inch/45 cùng loại với loại được trang bị trên lớp Kongō, và tất cả đều có khả năng bắn toàn mạn. Điều này giúp hai tàu lớp Fusō có hỏa lực toàn mạn tương đương với các thiết giáp hạm mới nhất của Hải quân Mỹ (USN) thời đó. Tuy nhiên, cách bố trí pháo lại không hiệu quả và dẫn đến việc giảm góc bắn. Việc giữ lại các tháp pháo giữa thân tàu đồng nghĩa với việc khu vực cần được bảo vệ bị kéo dài, từ đó làm giảm độ dày giáp tổng thể. Vũ khí phụ gồm 16 khẩu pháo 6 inch/50, vượt trội so với thiết giáp hạm USN.
Hệ thống động lực tạo ra 40.000 mã lực trục (shp), đủ để giúp tàu đạt tốc độ 23 hải lý/giờ. Điều này mang lại cho chúng lợi thế 2 hải lý/giờ so với các thiết giáp hạm mới nhất của USN.
Khả năng bảo vệ được cải thiện so với lớp Kongō nhưng vẫn thua kém các thiết giáp hạm tương đương của USN. Tổng lượng giáp trang bị là 8.588 tấn, chiếm khoảng 29% lượng giãn nước tiêu chuẩn của tàu. Điều này đủ cho một đai giáp chính dày 12 inch, mỏng dần xuống còn 6 inch bên dưới mực nước. Về tổng thể, khả năng bảo vệ vẫn kém hơn so với lớp Nevada, vốn là đối thủ tương đương nhất từ USN.
Cũng như lớp Kongō, lớp Fusō đã trải qua quá trình hiện đại hóa sâu rộng trong thời gian giữa hai cuộc chiến. Fusō là chiếc đầu tiên được đưa vào xưởng từ tháng 4 năm 1930 đến tháng 5 năm 1933. Lượng giáp được tăng thêm, đạt tổng cộng 12.199 tấn, tức khoảng 42% lượng giãn nước tiêu chuẩn. Điều này đồng nghĩa với việc tăng cường bảo vệ ngang lên tối đa 5,1 inch. Một phần lồi chống ngư lôi cũng được thêm vào.
Dàn pháo chính không thay đổi nhưng được nâng góc nâng tối đa lên 43 độ, giúp tăng tầm bắn tối đa. Hai khẩu pháo 6 inch/50 trong hốc pháo bị tháo bỏ và các khẩu còn lại được tăng góc nâng lên 30 độ để tăng tầm bắn.
Hệ thống động lực được thay thế hoàn toàn bằng nồi hơi và tuabin mới, giúp gần như nhân đôi công suất lên 75.000 mã lực. Sự gia tăng công suất này, kết hợp với việc kéo dài phần đuôi tàu thêm 25 feet để cải thiện hình dạng thân tàu tổng thể, đã giúp tàu lớp Fusō tăng tốc độ tối đa lên 24,75 hải lý/giờ, nới rộng khoảng cách tốc độ so với các thiết giáp hạm USN trong thời kỳ giữa hai cuộc chiến.
Đến thời điểm xảy ra Chiến tranh Thái Bình Dương, các tàu lớp Fusō là những thiết giáp hạm lâu đời nhất và kém năng lực nhất của IJN. Bị xem là lực lượng tuyến hai, không có nhiều nỗ lực hiện đại hóa chúng và trong ba năm đầu chiến tranh, chúng hầu như không hoạt động. Vào tháng 9 năm 1943, Yamashiro được phân loại làm tàu huấn luyện. Mãi đến tháng 9 năm 1944, khi cục diện chiến tranh chuyển biến nghiêm trọng bất lợi cho Nhật Bản, cả hai tàu mới được đưa trở lại phục vụ tác chiến. Cả hai đều được tăng cường đáng kể hệ thống phòng không với vũ khí phòng không hạng nhẹ, và đều được trang bị radar tìm kiếm mặt đất và trên không.
Lớp Ise
Tiếp nối lớp Fusō là lớp Ise gồm hai tàu, được phê duyệt vào năm 1912 nhưng mãi đến năm 1915 mới được khởi công. Ise được đưa vào biên chế năm 1917, tiếp theo là Hyūga vào năm sau đó. Hai tàu này ban đầu được dự kiến như những phiên bản cải tiến của lớp Fusō, nhưng đến khi hoàn thành, chúng được xem là một lớp riêng biệt do có nhiều cải tiến được tích hợp.
Điểm khác biệt chính là cách bố trí mới của các tháp pháo giữa thân tàu cỡ 14 inch/45. Lớp Ise vẫn giữ dàn pháo chính gồm 12 khẩu 14 inch/45 bố trí trong sáu tháp pháo đôi, nhưng hai tháp pháo giữa được đặt gần nhau, nhờ đó có góc bắn rộng hơn. Dàn pháo phụ được tăng lên 20 khẩu, nhưng lần này sử dụng pháo 5,5 inch/50 do Nhật tự thiết kế. Khả năng bảo vệ vẫn giữ nguyên quy mô như lớp Fusō. Việc bố trí hợp lý hơn dàn pháo chính cho phép sắp xếp nồi hơi hiệu quả hơn, giúp tăng công suất hệ thống động lực lên 45.000 mã lực trục và đạt tốc độ tối đa 23,5 hải lý/giờ.
Mặc dù cả hai tàu đều được hiện đại hóa trong giai đoạn 1934–1937 theo hướng tương tự lớp Fusō, lớp Ise vẫn bị coi là lỗi thời khi Chiến tranh Thái Bình Dương bắt đầu. Tuy nhiên, các tàu này đã có một "sự nghiệp thứ hai" khi Hải quân Đế quốc Nhật Bản quyết định hoán cải chúng thành thiết giáp hạm lại tàu sân bay (hybrid battleship-carrier) sau thất bại tại trận Midway. Việc cải tạo được tiến hành vào năm 1943, chủ yếu bao gồm việc tháo bỏ hai tháp pháo sau cỡ 14 inch/45 để thay bằng một sàn đáp dài 230 feet, được phục vụ bởi hai máy phóng dài 82 feet. Cấu hình này đủ để mang theo 22 máy bay ném bom bổ nhào.
Tuy nhiên, cuối cùng, sự cải tạo quái đản này bị đánh giá là không thực tế và không đáng với thời gian công sức đã bỏ ra. Kết quả là không tàu nào trong hai chiếc từng triển khai máy bay trong chiến đấu.
Lớp Nagato
Lớp thiết giáp hạm IJN tiếp theo đánh dấu một bước tiến lớn nữa cho các kiến trúc sư hải quân Nhật Bản, những người đặt mục tiêu thiết kế một chiến hạm có chất lượng vượt trội so với bất kỳ thiết giáp hạm nào của hải quân nước khác. Tiến bộ chính nằm ở hỏa lực, khi lớp Nagato được thiết kế để trang bị pháo 16,1 inch/45; khi tàu đầu tiên là Nagato được đưa vào biên chế vào tháng 11 năm 1920, cô là thiết giáp hạm đầu tiên trên thế giới mang loại vũ khí lớn đến vậy.
Số lượng pháo chính được giảm còn tám khẩu, bố trí trong bốn tháp pháo đôi; tuy nhiên, do chúng bắn đạn nặng hơn nên loạt bắn tám khẩu vẫn tương đương với các lớp trước đó sử dụng mười hai khẩu 14 inch/45. Dàn pháo phụ gồm 20 khẩu 5,5 inch/50, tất cả đều đặt trong hốc pháo bọc thép bên mạn tàu.
Một cải tiến lớn khác là hệ thống động lực, hoàn toàn do Nhật thiết kế và sản xuất. 21 nồi hơi và bốn tua-bin tạo ra 80.000 mã lực trục, đủ để đẩy tàu đạt tốc độ 26,5 hải lý/giờ. Cái giá phải trả cho sự tăng cường về hỏa lực và tốc độ là hệ thống bảo vệ không đổi – dù chiếm đến 31,7% lượng giãn nước tiêu chuẩn, nó chỉ tạo được một vành đai giáp chính dày 12 inch.
Như thông lệ đối với các thiết giáp hạm của Hải quân Đế quốc Nhật Bản, cả Nagato và Mutsu đều được hiện đại hóa trước chiến tranh. Giáp boong được tăng cường đáng kể ở các khu vực trọng yếu để bảo vệ khỏi các cuộc không kích và hỏa lực xuyên giáp từ xa trong các trận hải chiến tầm xa. Các lớp chống ngư lôi được lắp thêm. Dù hệ thống động cơ mới cũng được thay thế, tốc độ tối đa lại giảm xuống còn 25 hải lý/giờ do trọng lượng tăng lên. Dàn pháo chính không thay đổi, nhưng góc nâng tối đa của các khẩu 5,5 inch/50 trong dàn pháo phụ được tăng lên để mở rộng tầm bắn.
Lớp Yamato
Lớp Nagato là lớp thiết giáp hạm cuối cùng của Hải quân Đế quốc Nhật Bản được đưa vào biên chế cho đến năm 1941, hậu quả trực tiếp của Hiệp ước Hải quân Washington năm 1922 vốn áp đặt giới hạn tổng trọng tải thiết giáp hạm của Nhật Bản. Sự sụp đổ của hệ thống hiệp ước hải quân vào năm 1937 – do chính Nhật gây ra – đã trao cho IJN cơ hội hiện thực hóa tham vọng đạt ưu thế vượt trội về thiết kế thiết giáp hạm. Biết rằng Hải quân Hoa Kỳ có thể dễ dàng vượt qua mình về số lượng nếu không còn ràng buộc bởi các hiệp ước, IJN quyết tâm chế tạo một thiết giáp hạm có khả năng áp đảo mọi con tàu mà người Mỹ có thể tạo ra.
Tham vọng đó dẫn đến các kế hoạch tuyệt mật nhằm chế tạo bốn siêu thiết giáp hạm (super-battleship), trang bị pháo lớn nhất từng được lắp trên một chiến hạm và được bảo vệ bởi lớp giáp chưa từng có tiền lệ. Hai tàu đầu tiên, Yamato và Musashi, được phê chuẩn vào năm 1936. Hai chiếc tiếp theo được thông qua vào năm 1939, nhưng chưa bao giờ hoàn thành dưới dạng thiết giáp hạm.
Nói ngắn gọn, mọi thứ về lớp Yamato đều ở quy mô khổng lồ. Dàn pháo chính gồm chín khẩu 18,1 inch/45 – loại pháo lớn nhất từng được gắn trên một thiết giáp hạm. Tốc độ đạt mức rất đáng nể: 27,5 hải lý/giờ, nhờ vào hệ thống động lực có thể tạo ra 150.000 mã lực trục và nhờ thiết kế thân tàu tiên tiến. Ấn tượng nhất chính là mức độ bảo vệ: Yamato và Musashi đơn giản là những tàu có giáp dày nhất từng được chế tạo, với tổng khối lượng giáp lên tới 22.534 tấn. Có thể hình dung quy mô bảo vệ qua các con số: đai giáp chính dày 16 inch và nghiêng 20 độ; giáp boong dày từ 7,9 đến 9,1 inch; và mặt trước của mỗi tháp pháo 18,1 inch/45 dày tới 26 inch.
Dù có một số vấn đề về cách bố trí giáp, điều này không bao giờ được kiểm chứng qua giao tranh với thiết giáp hạm Hoa Kỳ. Cả hai tàu đều bị đánh chìm bởi không lực của lực lượng tàu sân bay Mỹ – một mối đe dọa gần như không được tính đến khi những siêu thiết giáp hạm này được thiết kế.
Đọc thêm:
TÌNH HÌNH CHIẾN LƯỢC
Vào đầu Chiến tranh Thái Bình Dương, Hải quân Đế quốc Nhật Bản (IJN) thực tế sở hữu ưu thế về số lượng thiết giáp hạm tại mặt trận Thái Bình Dương so với Hải quân Hoa Kỳ (USN), với tổng cộng 10 chiếc đang hoạt động và Yamato chuẩn bị gia nhập hạm đội vào giữa tháng 12 năm 1941. Trong số này, chỉ có bốn tàu lớp Kongō được sử dụng trong giai đoạn đầu chiến tranh: Kirishima và Hiei hộ tống lực lượng tàu sân bay tấn công của IJN, trong khi Kongō và Haruna yểm trợ cho các cuộc xâm lược Mã Lai và Đông Ấn Hà Lan. Các thiết giáp hạm còn lại của IJN hầu như chỉ ở lại vùng biển nội địa, chờ đợi một trận đánh quyết định với USN.
Trong số 17 thiết giáp hạm của Hải quân Mỹ (USN) vào tháng 12 năm 1941, chỉ có chín chiếc thuộc Hạm đội Thái Bình Dương. Ba tàu lớp New Mexico đã được điều sang Đại Tây Dương từ đầu năm để hỗ trợ hoạt động tại chiến trường này, gia nhập cùng ba tàu cũ hơn và kém hiệu quả hơn (Arkansas, New York, và Texas). Hai tàu lớp North Carolina cũng ở Đại Tây Dương, nhưng đang trong quá trình huấn luyện và chưa sẵn sàng chiến đấu.
Hạm đội thiết giáp của Hạm đội Thái Bình Dương bị tập kích tại Trân Châu Cảng vào ngày 7 tháng 12 năm 1941 và chịu tổn thất nặng nề: trong số tám tàu có mặt, năm chiếc (Arizona, Oklahoma, West Virginia, Nevada, và California) bị đánh chìm, ba chiếc còn lại (Pennsylvania, Maryland, và Tennessee) bị hư hại. Ba tàu bị đánh chìm sau đó được trục vớt và tái hoạt động: Nevada vào tháng 6 năm 1943, West Virginia và California vào năm 1944 sau khi tái thiết. Ba tàu bị hư hại được sửa chữa nhanh chóng: Pennsylvania và Maryland trở lại phục vụ ngay trong tháng 12, còn Tennessee quay lại vào tháng 2 năm 1942. (Colorado đang ở bờ Tây Hoa Kỳ vào thời điểm bị tấn công nên không bị thiệt hại.) Với sự trở lại của ba tàu lớp New Mexico vào đầu năm 1942, USN giờ đây đã có thể huy động bảy thiết giáp hạm – một thực tế trái ngược với quan niệm phổ biến rằng hạm đội thiết giáp Hoa Kỳ đã bị tiêu diệt tại Trân Châu Cảng.
Tuy vậy, lực lượng này lại không được đưa vào chiến đấu tuyến đầu trong năm 1942 khi Hoa Kỳ tập trung ngăn chặn bước tiến của Nhật. Có nhiều lý do: quan trọng nhất là các thiết giáp hạm này quá chậm để có thể phối hợp hiệu quả với lực lượng tàu sân bay – loại hình tác chiến chính của USN sau Trân Châu Cảng. Ngoài ra, việc thiếu tàu chở dầu và khu trục hạm hộ tống cũng khiến việc vận hành hạm đội thiết giáp độc lập trở nên khó khăn. Tháng 5 năm 1942, các thiết giáp hạm được phân về Lực lượng Đặc nhiệm 1 (Task Force 1), đóng vai trò phòng thủ bờ Tây Mỹ trong thời gian chuẩn bị cho Trận Midway.
Ngược lại, Nhật Bản vẫn kiên định theo đuổi “trận đánh quyết định”, trong đó thiết giáp hạm sẽ đóng vai trò chủ lực. Tất cả 11 thiết giáp hạm của IJN, bao gồm cả Yamato, được huy động cho Chiến dịch Midway–Aleut. Mục tiêu là dụ lực lượng USN, bao gồm cả thiết giáp hạm, đến Midway để tiêu diệt bằng một trận hải chiến quy mô lớn. Tuy nhiên, kế hoạch phi thực tế này đã thất bại thảm hại: Mỹ không có ý định sử dụng hạm đội thiết giáp hạm mà thay vào đó lại tung ra ba tàu sân bay để phục kích hạm đội tàu sân bay Nhật. Cuộc phục kích đã thành công, bốn tàu sân bay Nhật bị đánh chìm, trong khi hạm đội thiết giáp hoành tráng của IJN không đóng vai trò gì trong trận chiến.
Sau Midway, trọng tâm chiến sự chuyển về phía Nam khi Mỹ đổ bộ lên Guadalcanal ngày 8 tháng 8 năm 1942. Lúc này, North Carolina đã đến Thái Bình Dương và được biên chế vào lực lượng tàu sân bay. Chiến dịch trở thành một cuộc chiến tiêu hao kéo dài, nơi việc kiểm soát sân bay Henderson (trên đảo Guadalcanal) mang tính sống còn. Một loạt các trận hải chiến ban đêm diễn ra khi USN cố gắng ngăn Nhật tiếp viện cho đảo. Hai bên chủ yếu sử dụng tàu tuần dương và tàu khu trục, không bên nào dám mạo hiểm đưa thiết giáp hạm vào vùng nước hẹp, có nguy cơ bị trúng ngư lôi cao.
Tuy kiểm soát biển vào ban đêm quanh đảo, Nhật vẫn không thể vô hiệu hóa được sân bay Henderson – điều ngăn họ đưa quân tăng viện đủ mạnh để đánh bật Thủy quân Lục chiến Mỹ. Để giải quyết thế bế tắc, IJN mở đợt oanh tạc sân bay bằng thiết giáp hạm hiệu quả nhất của họ trong chiến tranh. Đêm 13 tháng 10, Kongō và Haruna bắn gần 900 quả đạn pháo 14 inch xuống sân bay, phá hủy khoảng 40 máy bay và lần đầu tiên đã vô hiệu hóa được sân bay Henderson.
Nhờ cuộc pháo kích này, phần lớn đoàn tiếp viện Nhật đến được đảo. Nhưng cuộc tấn công bộ binh Nhật từ ngày 24–26 tháng 10 vẫn thất bại. IJN lại rơi vào thế bí: không thể đưa đủ quân tăng viện trừ khi sân bay phải bị vô hiệu hóa. Giải pháp chính là một đợt pháo kích khác – và đây sẽ là bước ngoặt của chiến dịch. IJN tung ra lực lượng gồm Hiei, Kirishima, một tàu tuần dương hạng nhẹ và 11 tàu khu trục từ quần đảo Shortland đến Guadalcanal. USN lần đầu tiên kể từ Trận Cape Esperance (11–12 tháng 10) quyết định chiến đấu vào ban đêm để ngăn đợt pháo kích. Họ tập hợp hai tàu tuần dương hạng nặng, ba tàu tuần dương hạng nhẹ, tám tàu khu trục. Trận hải chiến diễn ra đêm ngày 12-13 tháng 11 là một trong những cuộc đấu súng đêm ác liệt và hỗn loạn nhất của toàn bộ Chiến tranh Thái Bình Dương. USN chịu thiệt hại nặng: hai tàu tuần dương hạng nhẹ bị đánh chìm, các tàu tuần dương khác bị hư hại, tất cả tàu khu trục trừ hai chiếc bị đánh chìm hoặc hư hỏng. Tuy nhiên, họ đã cản được lực lượng pháo kích và làm hư hại nặng Hiei, khiến nó bị máy bay đánh chìm vào ngày hôm sau – thiết giáp hạm Nhật đầu tiên bị mất trong chiến tranh.
Trận Hải chiến Guadalcanal đầu tiên không mang tính quyết định, nên IJN chuẩn bị pháo kích lần nữa để yểm trợ một đoàn 11 tàu vận tải. Đêm ngày 13-14, hai tàu tuần dương hạng nặng Nhật nã pháo vào sân bay nhưng không gây thiệt hại đáng kể. Ngày hôm sau, máy bay từ Henderson và tàu sân bay Enterprise tiêu diệt đoàn tàu: sáu tàu vận tải bị đánh chìm, một chiếc bị hư hại phải quay về; bốn chiếc còn lại được lệnh tiếp tục di chuyển bất chấp tổn thất.
IJN vẫn quyết tâm vô hiệu hóa sân bay để đưa quân đến. Phó Đô đốc Kondō Nobutake được giao nhiệm vụ. Ông tập hợp Kirishima (không bị hư hại), tàu tuần dương hạng nặng Atago và Takao, hai hải đội tàu khu trục (hai tàu tuần dương hạng nhẹ và chín tàu khu trục), tiến về phía nam để pháo kích sáng sớm ngày 15 tháng 11. Đây là một nỗ lực lớn, nhưng có thể sẽ còn mạnh hơn nếu Kongō, Haruna và các tàu tuần dương khác phía bắc Guadalcanal được huy động tham gia.

Tàu Hiei là con tàu hiện đại nhất trong lớp Kongō. Hiệp ước Hải quân Washington năm 1922 yêu cầu Nhật Bản phải phi quân sự hóa tàu bằng cách tháo bỏ đai giáp chính, một trong các tháp pháo 14 inch/45 và 25 lò hơi, khiến tốc độ tàu giảm xuống còn 18 hải lý/giờ. Công việc này hoàn thành vào năm 1932, sau đó Hiei phục vụ như một tàu huấn luyện. Bắt đầu từ năm 1936, tàu được tái quân sự hóa và hiện đại hóa theo những hướng tương tự như ba tàu khác trong lớp Kongō, ngoại trừ cấu trúc thượng tầng của nó có thiết kế hoàn toàn khác biệt. Bức ảnh này cho thấy Hiei vào tháng 7 năm 1942.
Phó Đô đốc William “Bull” Halsey – tổng chỉ huy USN tại Nam Thái Bình Dương – đã hứa với chỉ huy Thủy quân Lục chiến trên đảo rằng ông sẽ dùng mọi lực lượng để hỗ trợ. Nhưng với lực lượng mặt nước chính vừa bị đánh tan, ông chỉ còn lại một vài tàu. Ông lập Lực lượng Đặc nhiệm 64 với hai thiết giáp hạm cao tốc Washington và South Dakota, cùng bốn tàu khu trục – vốn chưa từng phối hợp với nhau trước đó. Đây là quyết định đầy rủi ro, vì hai tàu chiến hiện đại nhất của Mỹ được thiết kế cho trận đánh ban ngày ở cự ly xa, giờ đây bị đẩy vào cuộc đối đầu ban đêm đầy nguy hiểm, trong vùng nước hẹp và đối mặt với mối đe dọa ngư lôi nghiêm trọng. Trận đấu giữa các thiết giáp hạm đầu tiên của Chiến tranh Thái Bình Dương sắp sửa bắt đầu.
THÔNG SỐ KỸ THUẬT
THIẾT GIÁP HẠM MỸ

So sánh chiều dài của các lớp thiết giáp hạm của Mỹ từ năm 1911 đến 1945
Cả hai tàu thuộc lớp Nevada, Nevada và Oklahoma, đều được đặt lườn vào năm 1912 và chính thức đưa vào hoạt động năm 1916. Là những siêu dreadnought đầu tiên của Hải quân Mỹ, chúng đóng vai trò là cơ sở thiết kế cho bốn lớp thiết giáp hạm tiếp theo của Mỹ.
Lớp Pennsylvania gồm hai tàu có thiết kế tương tự lớp Nevada nhưng được nâng cấp hỏa lực một cách tuần tiến và trang bị hệ thống bảo vệ dưới nước chuyên biệt. Tàu Pennsylvania được đặt lườn vào năm 1913 và tàu Arizona vào năm 1914. Cả hai đều được đưa vào hoạt động năm 1916.
Hải quân Mỹ đã thành công trong việc xin ngân sách cho ba thiết giáp hạm – lớp New Mexico – vào năm 1915. Cả ba đều được đặt lườn trong năm đó, nhưng chiếc cuối cùng của lớp này mãi đến năm 1919 mới được đưa vào hoạt động. Ngoại trừ hệ thống động lực trên tàu New Mexico, các tàu này rất giống với lớp Pennsylvania.
Hai tàu thuộc lớp Tennessee lần lượt được đưa vào hoạt động vào các năm 1920 và 1921. Về nhiều mặt, chúng là phiên bản lặp lại của lớp New Mexico nhưng có một số cải tiến trong hệ thống bảo vệ dưới nước. Cả hai tàu đều bị hư hại trong trận Trân Châu Cảng và sau đó đã được tái thiết. Các thông số dưới đây phản ánh năng lực mới của chúng.
Với lớp Colorado gồm ba tàu, Hải quân Mỹ chuyển sang trang bị pháo chính cỡ 16 inch/45. Hệ thống bảo vệ và động lực vẫn giữ nguyên như ở lớp Tennessee. Tàu Maryland được đưa vào hoạt động năm 1921 và hai tàu còn lại được đưa vào hoạt động năm 1923. Tàu West Virginia được tái thiết theo cách giống hệt lớp Tennessee, nhưng vẫn giữ nguyên pháo chính cỡ 16 inch/45. Hai tàu còn lại được hiện đại hóa trong giai đoạn giữa hai cuộc chiến, nhưng không được tái thiết trong Chiến tranh Thái Bình Dương.

Bức ảnh này của tàu West Virginia cho thấy con tàu vào tháng 7 năm 1944 sau khi tái cấu trúc. Tàu đã được hiện đại hóa hoàn toàn, mang lại cho nó khả năng chiến đấu của một thiết giáp hạm nhanh. Lưu ý các pháo 5 inch/38 mới trên mạn tàu. Ra đa lớn trên đỉnh cấu trúc thượng tầng phía trước là ra đa tìm kiếm trên không SK; bên dưới là ra đa hình trụ Mk 8 trên đỉnh bộ chỉ huy hỏa lực pháo chính. Một bộ chỉ huy hỏa lực pháo chính Mk 34 thứ hai có thể thấy phía sau cột buồm chính.
Lớp thiết giáp hạm cao tốc đầu tiên của Hải quân Mỹ, lớp North Carolina, được đặt lườn trong giai đoạn 1937–1938 và đưa vào hoạt động năm 1941. Những tàu này khác biệt so với các thiết giáp hạm tiêu chuẩn chủ yếu ở tốc độ cao hơn, trong khi vẫn giữ pháo chính cỡ 16 inch/45 và khả năng bảo vệ đáng kể.

Đây là hình ảnh thiệt hại của tàu North Carolina khi bị ngư lôi đánh trúng vào ngày 15 tháng 9 năm 1942. Chú ý chi tiết về hệ thống bảo vệ chống ngư lôi và mép dưới của dải giáp. Đầu đạn nặng 891 pound của ngư lôi Type 95 từ tàu ngầm IJN I-19 đã tạo ra một lỗ lớn ở mạn trái thân tàu và làm nứt tấm giáp. North Carolina không gặp phải nguy cơ chìm, nhưng nếu tàu chị em Washington bị trúng đầu đạn lớn hơn của ngư lôi Type 93 trong Trận hải chiến thứ hai tại Guadalcanal, thiệt hại có thể sẽ nghiêm trọng hơn nhiều.
Lớp South Dakota gồm bốn tàu thể hiện nỗ lực của Hải quân Mỹ trong việc nhấn mạnh yếu tố bảo vệ. Khả năng tổng thể tương đương với lớp North Carolina, nhưng được bổ sung thêm giáp trong khi vẫn tuân thủ giới hạn trọng tải 35.000 tấn theo hiệp ước. Ba tàu được đặt lườn vào năm 1939, và tàu thứ tư, cũng là tàu cuối cùng, được đặt lườn vào đầu năm 1940. Tất cả đều được đưa vào hoạt động trong năm 1942.
Lớp Iowa là kết quả của việc các nhà thiết kế thiết giáp hạm Mỹ không còn bị ràng buộc bởi bất kỳ hạn chế nào từ các hiệp ước hải quân. Thiết kế tập trung vào tốc độ, được nâng cao đáng kể nhờ hệ thống động lực mạnh mẽ hơn nhiều và thân tàu dài hơn. Khả năng bảo vệ vẫn tương tự như lớp South Dakota trước đó. Một cải tiến khác là việc trang bị pháo cỡ 16 inch/50 mạnh hơn.

Bức ảnh này chụp vào ngày 26 tháng 10 năm 1943 cho thấy đường nét bóng dáng của tàu New Jersey. Hình dáng của tàu được chi phối bởi ba tháp pháo 16 inch/50 và mũi tàu dài, phần sau là một yếu tố thiết kế cần thiết để đáp ứng yêu cầu về tốc độ cao.
------------------------------------------
NHỮNG THIẾT GIÁP HẠM MỸ THAM CHIẾN
USS West Virginia (Lớp Colorado)
Những hình ảnh này mô tả tàu West Virginia vào tháng 10 năm 1944 tại eo biển Surigao. Con tàu đã được tái thiết hoàn toàn so với hình dạng trước trận Trân Châu Cảng và hiện trông giống một thiết giáp hạm lớp South Dakota. Tàu được sơn theo kiểu ngụy trang Measure 32/7. Chú ý radar cỡ lớn đặt trên đỉnh cấu trúc thượng tầng phía trước và các radar Mk 8 gắn trên các trạm điều khiển hỏa lực chính ở mũi và đuôi tàu.
USS Washington (Lớp North Carolina)
Những hình ảnh này cho thấy tàu Washington như vào tháng 11 năm 1942 ngoài khơi Guadalcanal. Con tàu được sơn theo kiểu ngụy trang Measure 22. Chú ý radar SC cỡ lớn trên cấu trúc thượng tầng phía trước và radar Mk 3 đặt trên đỉnh các trạm điều khiển hỏa lực chính ở mũi và đuôi tàu.
---------------------------------------
THIẾT GIÁP HẠM NHẬT

So sánh chiều dài của các thiết giáp hạm Nhật từ năm 1913 đến 1945, theo thứ tự từ trên xuống: Fuso, Yamashiro, Ise ( dạng sau đợt hiện đại hoá năm 1934-37 và dạng thiết giáp hạm lai tàu sân bay sau năm 1942), Kongo, Hiei, Nagato, Yamato.
Lớp thiết giáp hạm Nhật Bản lâu đời nhất từng tham chiến trong Chiến tranh Thái Bình Dương là lớp Kongō, được đặt đóng từ tháng 1 năm 1911 đến tháng 3 năm 1912. Chiếc dẫn đầu, Kongō, được đóng tại Anh và ba chiếc tiếp theo được đóng ở Nhật Bản. Ban đầu được xây dựng như các thiết giáp tuần dương hạm, chúng đã được hiện đại hóa trong thời gian giữa hai cuộc chiến và được phân loại lại thành thiết giáp hạm. (Thông số kỹ thuật dưới đây phản ánh thông số kỹ thuật của thiết giáp hạm.) Những tàu này đã chứng minh rất hữu ích trong suốt cuộc chiến vì tốc độ cao khiến chúng phù hợp làm tàu hộ tống tàu sân bay và cho các nhiệm vụ pháo kích vào ban đêm trong chiến dịch Guadalcanal. Hiei và Kirishima bị đánh chìm ngoài khơi Guadalcanal vào tháng 11 năm 1942. Kongō và Haruna vẫn hoạt động đến cuối chiến tranh, và cả hai đều tham chiến tại vịnh Leyte. Kongō bị tàu ngầm đánh chìm vào tháng 11 năm 1944 ngoài khơi Đài Loan. Haruna sống sót đến cuối chiến tranh trước khi bị đánh chìm tại Kure do không kích từ tàu sân bay vào tháng 7 năm 1945.

Tàu Kirishima đậu ngoài khơi Amoy, Trung Quốc, ngày 21 tháng 10 năm 1938, được chụp từ một tàu khu trục Mỹ. Góc nhìn này cho thấy rõ hai tháp pháo đôi 14 inch/45 phía trước, hai tháp pháo 14 inch/45 phía sau đang hướng về phía mạn phải, và bảy khẩu pháo 6 inch/50 bên mạn trái trong các lô cốt. Lưu ý các bộ chỉ huy hỏa lực pháo chính được lắp trên đỉnh cấu trúc thượng tầng phía trước và trên cấu trúc thượng tầng nhỏ phía sau ống khói thứ hai.
Các thiết giáp hạm siêu dreadnought đầu tiên của Hải quân Đế quốc Nhật Bản, lớp Fusō, được đặt đóng vào các năm 1912 và 1913. Fusō được đưa vào biên chế năm 1915 và Yamashiro năm 1917.Ý định xây dựng một thiết giáp hạm vượt trội hơn bất kỳ đối thủ nước ngoài nào đã thành công về mặt hỏa lực và tốc độ, nhưng hai tàu của lớp này lại thiếu hụt về mặt bảo vệ.
Lớp Ise gồm hai tàu, được khởi đóng vào năm 1915, về cơ bản là sự lặp lại của lớp Fusō với những cải tiến tối thiểu về phòng vệ và sự thay đổi trong bố trí pháo chính. Đến khi bắt đầu Chiến tranh Thái Bình Dương, cả hai đều được coi là các đơn vị tuyến hai và do đó ít tham gia vào các trận đánh. Chúng được lựa chọn để chuyển đổi thành thiết giáp hạm lai tàu sân bay, nhưng chỉ thực hiện một chiến dịch duy nhất trong cấu hình này. Tính phi thực tế của toàn bộ kế hoạch được làm nổi bật bởi thực tế rằng trong lần đó, chúng không mang theo bất kỳ máy bay nào. Cả hai đều bị đánh chìm bởi bom của máy bay tàu sân bay Hải quân Mỹ vào tháng 7 năm 1945 gần Kure.

Góc nhìn này của tàu Hyūga được chụp tại Amoy, Trung Quốc vào tháng 12 năm 1936 từ một tàu tuần dương hạng nhẹ của Hải quân Hoàng gia Anh. Nó cho thấy điểm khác biệt chính so với lớp Fusō trước đó — cả hai tháp pháo 14 inch/45 ở giữa tàu đều được đặt cạnh nhau phía sau ống khói.
Chiếc thiết giáp hạm đầu tiên của Hải quân Đế quốc Nhật Bản được trang bị pháo 16,1 inch/45 là Nagato. Được khởi đóng vào năm 1917, nó được biên chế vào năm 1920. Chiếc thứ hai thuộc lớp Nagato, Mutsu, được bắt đầu vào năm 1918 và đã thoát khỏi các điều khoản của Hiệp ước Hải quân Washington để được biên chế vào năm 1921. Nagato là chiếc thiết giáp hạm duy nhất của Hải quân Đế quốc Nhật Bản còn nổi sau cuộc Chiến tranh Thái Bình Dương. Mutsu bị phá hủy do một vụ nổ kho đạn vào tháng 6 năm 1943.
Biểu hiện tối thượng trong tham vọng của Hải quân Đế quốc Nhật Bản trong việc giành ưu thế chất lượng so với Hải quân Mỹ là lớp Yamato. Với pháo chính 18,1 inch/45, hỏa lực của lớp này dường như không thể vượt qua; thực tế, pháo 18,1 inch/45 kém chính xác và pháo 16 inch/50 của Hải quân Mỹ trên lớp Iowa vượt trội về mặt đạn đạo. Quy mô bảo vệ của lớp Yamato cũng không ai sánh kịp, nhưng hệ thống bảo vệ chống ngập dưới nước lại có điểm yếu. Chiếc dẫn đầu, Yamato, được khởi đóng vào năm 1937 và được biên chế chỉ trong vài ngày sau cuộc tấn công Trân Châu Cảng, điều này chứng minh rằng thời đại của thiết giáp hạm đã dần kết thúc. Việc xây dựng Musashi bắt đầu vào năm 1938 và cô gia nhập hạm đội vào giữa năm 1942. Chiếc thứ ba của lớp, Shinano, được hoàn thiện thành tàu sân bay, nhưng bị đánh chìm ngay chuyến đi thử đầu tiên vào tháng 11 năm 1944 do bị tấn công bởi tàu ngầm. Công việc xây dựng chiếc thứ tư đã được tu sửa bị dừng lại vào năm 1941.
-----------------------------------------------------
NHỮNG THIẾT GIÁP HẠM NHẬT THAM CHIẾN
IJN Kirishima ( Lớp Kongō)
Kirishima được mô tả trong những hình ảnh này vào tháng 11 năm 1942 khi con tàu bị đánh chìm. Nguồn gốc từ trước Thế chiến thứ nhất của con tàu thể hiện rõ qua cách bố trí lạc hậu của các tháp pháo 14 inch/45 và dàn pháo hạng hai đặt trong các hốc pháo bên mạn. Cấu trúc thượng tầng lớn phía trước được bổ sung trong các đợt hiện đại hóa giữa hai cuộc chiến. Con tàu không được trang bị radar.
IJN Yamashiro (Lớp Fuso)
Những hình ảnh này cho thấy tàu Yamashiro vào tháng 10 năm 1944. Cách bố trí lạc hậu của sáu tháp pháo 14 inch/45 với góc bắn bị hạn chế và cấu trúc thượng tầng phía trước kiểu chùa đặc trưng. Đến năm 1944, các thiết giáp hạm Nhật Bản được trang bị rất nhiều pháo phòng không và nhiều loại radar, cả hai đều hiện rõ trong hình.
------------------------------------------------------------------------
PHÁO CỦA THIẾT GIÁP HẠM MỸ
Mục đích chính của một chiếc thiết giáp hạm là hoạt động như một nền tảng được bảo vệ chắc chắn cho các khẩu pháo cỡ lớn. Pháo càng lớn thì viên đạn càng lớn, góp phần tăng sức xuyên phá. Quan trọng hơn để xác định khả năng xuyên phá là vận tốc của viên đạn. Pháo càng dài thì vận tốc càng cao; vận tốc càng cao thì khả năng xuyên phá càng lớn. Nói chung, Hải quân Mỹ ưu tiên viên đạn nhẹ hơn và bay nhanh hơn thay vì viên đạn nặng hơn và bay chậm hơn. Nhược điểm của vũ khí có vận tốc cao là làm tăng sự hao mòn nòng pháo.

--------------------------------------------------
Trang bị vũ khí của USN

Ba loại vũ khí trên thiết giáp hạm của Hải quân Hoa Kỳ được mô tả trong bản vẽ này: một tháp pháo đôi 16 inch/45 (1) thuộc kiểu được trang bị trên West Virginia; một tháp pháo ba 16 inch/45 (2) thuộc kiểu được trang bị trên South Dakota; và một tháp pháo đôi 5 inch/38 (3) thuộc kiểu được lắp đặt trên tất cả các thiết giáp hạm hiện đại của Hải quân Hoa Kỳ cũng như phần lớn các thiết giáp hạm cũ đã được tái thiết hoặc hiện đại hóa trong Chiến tranh Thái Bình Dương.
------------------------------------------------------
PHÁO CỦA THIẾT GIÁP HẠM NHẬT

Musashi rời vịnh Brunei vào ngày 22 tháng 10 năm 1944, trên đường thực hiện kế hoạch tấn công hạm đội đổ bộ của Hải quân Mỹ tại vịnh Leyte. Góc nhìn này cho thấy dáng vẻ uy nghi của tàu với cấu trúc thượng tầng lớn, ống khói và ba tháp pháo khổng lồ cho pháo 18,1 inch/45. Musashi bị đánh chìm hai ngày sau đó tại biển Sibuyan mà chưa bao giờ khai hỏa pháo chính vào mục tiêu mặt nước Mỹ trong suốt cuộc chiến, minh chứng cho sự vô vọng của những thiết giáp hạm lớn nhất từng được chế tạo khi phải đối đầu với sức mạnh không quân hải quân.

Các tháp pháo 16,1 inch/45 phía trước trên tàu Nagato. Mỗi tháp pháo được bảo vệ rất kiên cố với lớp giáp mặt dày 18,1 inch, bên hông 11 inch, phía sau 7,5 inch và mái từ 9,8 đến 9,0 inch. Pháo 16,1 inch/45 của Hải quân Đế quốc Nhật Bản bắn các loại đạn xuyên giáp nặng 2.249 pound hoặc đạn nổ mạnh nặng 2.064 pound. Về sau trong chiến tranh, một loại đạn mảnh đặc biệt được đưa vào sử dụng để phòng không.
Tám trong số 12 chiếc tàu chiến của Hải quân Đế quốc Nhật Bản được trang bị pháo chính 14 inch/45; khẩu pháo này dựa trên thiết kế của Anh. Pháo 16,1 inch/45 trên lớp Nagato là do Nhật Bản thiết kế; lớp Yamato mang pháo 18,1 inch/45 không ai sánh được. Pháo phụ trên các tàu chiến IJN chủ yếu nhằm chống lại các cuộc tấn công bằng ngư lôi của tàu khu trục. Pháo 6 inch/50 trên các lớp Kongō và Fusō dựa trên thiết kế của Anh, nhưng trên các tàu này, pháo phụ được đặt trong các hốc pháo bọc giáp làm giảm góc bắn. Các lớp Ise và Nagato được trang bị pháo 5,5 inch/50 do Nhật thiết kế. Những khẩu pháo này vẫn được đặt trong hốc pháo, nhưng có vị trí tốt hơn. Pháo phụ của lớp Yamato gồm bốn tháp pháo ba nòng 6,1 inch/50, vốn ban đầu được trang bị trên các tàu tuần dương hạng nặng lớp Mogami.

--------------------------------------------------
Trang bị vũ khí của IJN

Ba loại vũ khí trên thiết giáp hạm của Hải quân Đế quốc Nhật Bản được mô tả trong bản vẽ này: một tháp pháo đôi 14 inch/45 có ống ngắm tầm xa (1); một tháp pháo đôi 14 inch/45 không có ống ngắm tầm xa (2); và một pháo 6 inch/50 đặt trong hốc pháo bên mạn (3), thuộc kiểu được trang bị trên các lớp Kongō và Fusō.
--------------------------------------------
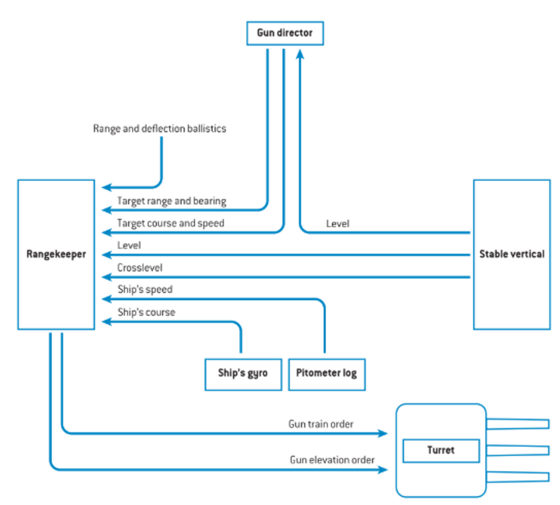
HỆ THỐNG ĐIỀU KHIỂN HOẢ LỰC CỦA HẢI QUÂN MỸ
Vì chìa khóa của bất kỳ cuộc giao chiến pháo binh trên biển nào là điều khiển hỏa lực hiệu quả, hệ thống điều khiển hỏa lực của từng hải quân được trình bày ngắn gọn ở đây. Giáo lý của Hải quân Mỹ yêu cầu các thiết giáp hạm của họ sử dụng pháo chính ở cự ly xa để gây tổn thất nặng nề cho hạm đội đối phương. Các cuộc giao chiến tầm xa đặc biệt gây áp lực lớn lên hệ thống và chiến thuật điều khiển hỏa lực. Để trúng mục tiêu ở bất kỳ cự ly nào, cần phải tính toán và liên tục cập nhật khoảng cách đến mục tiêu, chuyển động của mục tiêu và chuyển động của tàu bắn. Điều này đòi hỏi một hệ thống điều khiển hỏa lực phức tạp.
Cơ sở cho hỏa lực tầm xa là thiết bị đo khoảng cách để xác định khoảng cách đến mục tiêu, và mỗi thiết giáp hạm Mỹ đều mang theo vài thiết bị như vậy. Cột ăng-ten dạng khung lồng (cage mast) hoặc cấu trúc thượng tầng của thiết giáp hạm Mỹ chứa các bộ chỉ huy điều khiển hỏa lực và các thiết bị để quan sát vị trí rơi của đạn pháo. Trung tâm điều khiển hỏa lực của thiết giáp hạm Mỹ là bảng điều khiển pháo chính. Bảng này được đặt bên dưới boong và được bảo vệ bởi lớp giáp của tàu. Nó chứa một máy tính tương tự, tính toán phương án điều khiển hỏa lực dựa trên dữ liệu đầu vào từ các bộ phận khác trong hệ thống điều khiển hỏa lực. Cuối cùng, các thiết giáp hạm, cũng như các tàu Tennessee, California và West Virginia đã được cải tạo, đều được trang bị hệ thống điều khiển tự động, giúp các tháp pháo chính di chuyển theo chỉ dẫn từ bảng điều khiển pháo chính thông qua các bộ truyền động nâng góc và xoay tháp pháo. Điều này cho phép duy trì mục tiêu bắn liên tục. Việc quan sát vị trí rơi của đạn pháo là cần thiết để điều chỉnh bắn hiệu quả. Việc này được thực hiện bởi các quan sát viên trên điểm cao nhất của tàu hoặc, nếu có, bằng máy bay trinh sát của tàu. Phương pháp hiệu quả nhất để xác định khoảng cách và vị trí rơi đạn là sử dụng radar. Khi chiến tranh tiến triển, Hải quân Mỹ thay thế thiết bị đo khoảng cách bằng radar. Việc tích hợp radar vào hệ thống điều khiển hỏa lực đã đem lại cho người Mỹ một lợi thế lớn so với Hải quân Đế quốc Nhật Bản.

Bức ảnh trước chiến tranh của tàu Colorado cho thấy các cột buồm lưới và pháo phụ trong hốc pháo bên mạn tàu. Chú ý sự hiện diện của ba máy bay quan sát, vốn là thành phần quan trọng trong hệ thống chỉ huy hỏa lực của tàu vào thời điểm đó. Yêu cầu quan sát điểm rơi đạn sau đó đã được radar đảm nhiệm trong suốt chiến tranh.
Sự khác biệt lớn nhất giữa chiến thuật điều khiển hỏa lực của Hải quân Mỹ và Nhật Bản là sự phụ thuộc mạnh mẽ của Mỹ vào radar. Việc đưa radar vào là một cuộc cách mạng trong điều khiển hỏa lực, và các phương pháp quan sát vị trí đạn rơi truyền thống trước đây bị loại bỏ. Chiến thuật chuẩn “bắn bậc thang” — bắn hiệu chỉnh bằng cách thay đổi khoảng cách lên xuống khoảng 200 yard trên mục tiêu — cũng bị bỏ. Sự xuất hiện của radar đồng nghĩa với việc khai hỏa được thực hiện ngay tại khoảng cách đo được. Thực tế, radar hoạt động như một thiết bị đo khoảng cách nhanh hơn và chính xác hơn rất nhiều.
Radar pháo binh quan trọng đầu tiên được lắp trên tàu chiến Mỹ là bộ Mk 3, bắt đầu phục vụ từ năm 1941. Radar này cho phép xác định khoảng cách một con tàu lớn từ 15.000 đến 30.000 yard. Tuy nhiên, Mk 3 chỉ có độ định hướng chùm tia hạn chế, điều này khiến mục tiêu dễ bị nhầm lẫn với các vệt nước do đạn pháo tạo ra. Do đó, Mk 3 dễ gây nhầm lẫn cho người điều khiển, dẫn đến việc bắn vào các vệt nước thay vì mục tiêu. Nhược điểm này càng nghiêm trọng khi giao chiến với mục tiêu tốc độ cao (như tàu khu trục), có thể nhanh chóng thoát khỏi vùng khóa mục tiêu do người điều khiển radar thiết lập, và khi tốc độ bắn cao tạo ra nhiều vệt nước.
Radar Mk 8 hiệu quả hơn nhiều bắt đầu được đưa vào hạm đội từ năm 1943. Radar này được trang bị trên bộ chỉ huy Mk 38 trên các thiết giáp hạm hiện đại của Mỹ và một số thiết giáp hạm cũ đã được hiện đại hóa. Cải tiến lớn nhất là radar băng S Mk 8 cho phép xác định lỗi hướng, điều mà Mk 3 với chùm tia rộng không làm được. Hệ thống này có thể khóa mục tiêu và tìm kiếm các vệt nước, nên không cần các phương pháp quan sát vị trí rơi đạn khác. Điều này tạo nên một hệ thống có khả năng bắn mù, rõ ràng là một lợi thế lớn trong chiến đấu ban đêm — điều kiện mà các trận đánh tàu chiến trong Chiến tranh Thái Bình Dương diễn ra. Mk 8 có thể theo dõi mục tiêu cỡ tàu chiến ở khoảng cách 40.000 yard và mục tiêu nhỏ hơn đến 31.000 yard, mang lại cho thiết giáp hạm Mỹ lợi thế lớn về tầm bắn.
------------------------------

Hệ thống điều khiển hỏa lực trên các thiết giáp hạm của Hải quân Mỹ rất phức tạp. Sơ đồ này minh họa các thành phần chính của hệ thống đó.
Gun director: Bộ điều khiển pháo chính (hoặc: máy ngắm pháo chính)
Rangekeeper: Bộ tính tầm bắn (máy giữ tầm – máy tính đường bắn)
Range and deflection ballistics: Tầm bắn và lệch hướng đạn đạo
Target range and bearing: Cự ly và phương vị mục tiêu
Target course and speed: Hướng đi và tốc độ mục tiêu
Level: Độ nghiêng ngang (hoặc mặt phẳng ngang)
Crosslevel: Độ nghiêng dọc (hoặc độ lắc ngang của tàu)
Ship’s speed: Tốc độ của tàu
Ship’s course: Hướng đi của tàu
Ship’s gyro: Con quay hồi chuyển của tàu
Pitometer log: Máy đo tốc độ dòng chảy (để tính tốc độ tàu)
Stable vertical: Hệ trục thăng bằng thẳng đứng
Turret: Tháp pháo
Gun train order: lệnh quay pháo ngang (điều khiển hướng pháo)
Gun elevation order: lệnh nâng hạ pháo (điều khiển cao độ pháo)
--------------------------------------------------------
HỆ THỐNG ĐIỀU KHIỂN HOẢ LỰC CỦA HẢI QUÂN NHẬT
Nhìn chung, hệ thống điều khiển hỏa lực của Hải quân Đế quốc Nhật Bản (IJN) thua kém so với hệ thống của Hải quân Mỹ (USN). Khi USN tích hợp radar vào giáo lý điều khiển hỏa lực, lợi thế của họ càng được tăng lên. Sự khác biệt này thể hiện rõ nhất vào ban đêm khi tầm nhìn hạn chế làm giảm khả năng đo khoảng cách, cũng như xác định hướng và tốc độ của mục tiêu bằng các thiết bị quang học truyền thống. Vì cả hai cuộc đối đầu thiết giáp hạm giữa USN và IJN trong Chiến tranh Thái Bình Dương đều diễn ra vào ban đêm, khả năng điều khiển hỏa lực của hai hải quân có thể là yếu tố quan trọng nhất quyết định xem ai là người chiến thắng.
Khả năng điều khiển hỏa lực của thiết giáp hạm Nhật Bản được hưởng lợi rất nhiều từ liên minh giữa IJN và Hải quân Hoàng gia Anh trong Thế chiến I. Thiết bị điều khiển hỏa lực ban đầu của Nhật dựa trên thiết kế của Anh; và ngay cả đến năm 1925, Nhật Bản vẫn nhận được thiết bị điều khiển hỏa lực từ Anh. Thiết bị điều khiển hỏa lực tiêu chuẩn trên các thiết giáp hạm IJN bao gồm Bảng Type 92 (một loại máy tính điều khiển hỏa lực đầu tiên) phụ thuộc vào các dữ liệu nhập tay và khá chậm trong việc tạo ra phương án bắn. Cung cấp dữ liệu cho Type 92 là thiết bị đo hướng và tốc độ độc đáo của Nhật. Thiết bị đo khoảng cách (rangefinder) được lắp càng cao càng tốt trên cấu trúc thượng tầng của tàu; các thiết bị đo khoảng cách của Nhật thuộc loại đồng bộ (coincidence) và có chất lượng cao. Bộ chỉ huy pháo chính cũng được đặt ở vị trí cao trên cấu trúc thượng tầng. Bắt đầu từ năm 1942, ba loại radar được lắp trên thiết giáp hạm IJN. Một trong số đó dành cho tìm kiếm trên mặt nước và có tầm phát hiện trên lý thuyết đối với mục tiêu cỡ thiết giáp hạm lên đến 13 hải lý, nhưng không radar nào của IJN có đủ công suất và độ chính xác để thực sự hiệu quả trong vai trò radar điều khiển hỏa lực.
Giáo lý của IJN yêu cầu bắn tầm xa và các thiết giáp hạm được huấn luyện chuyên sâu để bắn ở cự ly mở rộng. Người Nhật dự định theo dõi mục tiêu địch ở tầm theo dõi tối đa — 43.745 yard — và khai hỏa ở cự ly 37.185 yard. Bằng cách này, họ tính toán rằng họ có lợi thế từ 4.375 đến 5.470 yard so với thiết giáp hạm USN. Các thiết giáp hạm IJN bắn nửa loạt đạn để xác định cự ly; khi đã đạt được độ chính xác bao phủ mục tiêu (straddled), họ sử dụng toàn bộ loạt đạn.
Vì hai trận đánh được phân tích trong cuốn sách này đều diễn ra vào ban đêm, chiến thuật và trang bị chiến đấu ban đêm của Nhật cần được xem xét lại. Chiến đấu ban đêm là một phần không thể thiếu trong kế hoạch trước chiến tranh của IJN cho trận quyết chiến, nên rất nhiều suy nghĩ và nỗ lực đã được dành cho việc phát triển các chiến thuật và trang bị cần thiết. Trang bị chiến đấu ban đêm chuyên biệt của họ thuộc hàng đẳng cấp thế giới. Có các loại pháo sáng, bao gồm biến thể được thả bằng dù, pháo sáng được thả từ máy bay nổi và thuốc súng không khói đều có sẵn. Chuyên môn của Nhật về quang học được thể hiện qua ống nhòm nhìn ban đêm đường kính 8,3 inch, vốn trong giai đoạn đầu chiến tranh đã tỏ ra vượt trội trong một số trường hợp so với radar đầu tiên của USN. Sự chú trọng của IJN vào chiến đấu ban đêm đã mang lại lợi ích lớn trong giai đoạn đầu chiến tranh, nhưng đến năm 1943, mọi lợi thế mà IJN có được vào ban đêm đã bị radar của USN triệt tiêu hoàn toàn.
----------------------------------

Hệ thống điều khiển hỏa lực trên các thiết giáp hạm của Hải quân Đế quốc Nhật Bản nhìn chung tương tự với hệ thống trên các tàu chiến của Hải quân Mỹ, nhưng kém hiện đại hơn và nhìn chung cũng kém hiệu quả hơn. Sơ đồ này minh họa các thành phần chính của hệ thống điều khiển hỏa lực của IJN.
Rangefinder: Máy đo tầm (kính đo tầm)
Director: Bộ điều khiển bắn (máy ngắm pháo)
Fire-control station: Trạm điều khiển hỏa lực
Target course and speed station: Trạm đo hướng đi và tốc độ mục tiêu
Fire-control command center: Trung tâm chỉ huy hỏa lực
Turret: Tháp pháo
Target range: Cự ly mục tiêu
Target course and speed: Hướng đi và tốc độ mục tiêu
Corrections: Hiệu chỉnh
Gunsight values: Thông số ngắm bắn (giá trị ống ngắm/phép tính bắn pháo)
-------------------------------------------
NHỮNG NGƯỜI THAM CHIẾN
CÁC CHIẾN THUẬT VỀ THIẾT GIÁP HẠM CỦA HẢI QUÂN MỸ (USN)
USN mong đợi sẽ có ưu thế về số lượng thiết giáp hạm so với IJN. Để phát huy ưu thế này, USN đã dành nhiều tâm huyết và luyện tập kỹ lưỡng cho các giai đoạn chuẩn bị trước khi khai hỏa trong một trận hải chiến. Việc xác định chính xác vị trí của kẻ địch là rất quan trọng để sử dụng đội hình chiến đấu hiệu quả. Cho đến năm 1939, nhiệm vụ trinh sát chủ yếu thuộc về tàu tuần dương. Sau thời điểm đó, người ta nhận thấy máy bay có thể thực hiện chức năng này tốt hơn đồng thời giảm thiểu nguy cơ bị tấn công của tàu tuần dương.
Khi đã xác định được vị trí kẻ địch, giai đoạn tiếp cận bắt đầu. Giai đoạn này có thể kéo dài vài ngày và dần bị thống lĩnh bởi sức mạnh không lực hải quân. Qua một loạt các cuộc diễn tập hạm đội hàng năm gọi là “Fleet Problems”, các tàu sân bay chứng minh rằng chúng thiết yếu cho việc trinh sát và giành ưu thế trên không nhằm cho phép máy bay được sử dụng để quan sát đạn pháo của hải quân ta. Tuy nhiên, dù tàu sân bay được chứng minh là có thể bị tổn thương, chúng dường như không thể ngăn chặn bước tiến của hạm đội chiến trận chính. Điều này đặt thiết giáp hạm vào vai trò là con tàu duy nhất có thể thành công trong việc đối đầu với thiết giáp hạm đối phương.
Sau giai đoạn tiếp cận, giai đoạn giao chiến bắt đầu. Mỗi tiểu đoàn gồm ba thiết giáp hạm đi song song thành hàng. Đội hình này cho phép nhanh chóng chuyển hướng sang hai bên để tạo thành một hàng ngang duy nhất, đưa toàn bộ pháo hông vào tấn công kẻ thù. Đúng vào thời điểm quyết định, lệnh triển khai hàng chiến đấu sẽ được ban hành và hỏa lực nhanh chóng, chính xác sẽ tập trung vào các thiết giáp hạm đối phương.
Giai đoạn giao chiến tập trung vào việc tiêu diệt đội hình thiết giáp hạm Nhật. Các thiết giáp hạm USN được huấn luyện để tiến hành bắn tầm xa và tập trung hỏa lực nhanh chóng vào các thiết giáp hạm Nhật. Dù có hệ thống điều khiển hỏa lực tốt nhất thế giới, USN vẫn gặp rất nhiều khó khăn trong việc bắn chính xác ở cự ly xa. Một tổ lái được huấn luyện bài bản có thể nhắm bắn mục tiêu ở khoảng cách trên 30.000 yard. Qua các cuộc diễn tập “Fleet Problems”, cự ly khai hỏa dần được nâng lên đến 35.000 yard. Khi có được phương án điều khiển hỏa lực, USN nhấn mạnh việc khai hỏa toàn bộ 8 hoặc 12 khẩu pháo cùng lúc. Những người quan sát ở đỉnh cột buồm gặp thách thức lớn trong việc quan sát đạn pháo do ở cự ly 30.000 yard, chỉ phần siêu cấu trúc của tàu đối phương mới nhìn thấy được do độ cong của Trái đất. Ngay cả các tổ lái và quan sát viên được huấn luyện tốt cũng thấy độ chính xác giảm đáng kể ở cự ly xa. Hiện tượng này có thể được giảm bớt bằng cách sử dụng máy bay làm nhiệm vụ quan sát. Một ước tính của Học viện Hải chiến cho rằng quan sát bằng máy bay sẽ giúp tăng số đòn trúng gấp 6 lần.
So sánh thiết bị và chiến thuật của USN thời tiền chiến với IJN, không bên nào có lợi thế rõ ràng về độ chính xác hỏa lực. Một cuộc đấu pháo giả định trên quy mô lớn sẽ chịu ảnh hưởng nhiều hơn bởi số lượng thiết giáp hạm lớn hơn của USN và mức độ bảo vệ ngang thân và bảo vệ ngang tốt hơn nói chung của họ. Một ảnh hưởng còn lớn hơn nữa đối với đội hình chiến đấu là sức mạnh không lực hải quân mà cả hai bên đều ở mức tương đương. Cả hai hải quân đều kỳ vọng lực lượng tàu sân bay của mình sẽ trung hòa lực lượng đối phương; nếu một bên giành được ưu thế, điều này sẽ là một yếu tố quan trọng trong giai đoạn bắn pháo. Một yếu tố tiềm năng khác là sự vượt trội của ngư lôi IJN, có tầm bắn tương đương với pháo thiết giáp hạm của USN. Người Mỹ hoàn toàn không biết đến phát triển này, điều có thể dẫn đến hậu quả thảm khốc.
CÁC CHIẾN THUẬT VỀ THIẾT GIÁP HẠM CỦA HẢI QUÂN NHẬT (IJN)
IJN đã phát triển một loạt những chiến thuật phức tạp cho cuộc đối đầu quyết định giữa các thiết giáp hạm với USN, nhưng nếu nói rằng những chiến thuật này là phi thực tế thì vẫn là cách nói nhẹ nhàng. Trong suốt cuộc chiến, không bao giờ có khả năng chúng được triển khai thực sự.
Giống như USN, người Nhật vẫn đặt thiết giáp hạm vào trung tâm của bất kỳ trận đánh quyết định nào. Điều này được khẳng định trong Hướng dẫn Chiến đấu năm 1934 như sau: “Các hải đội thiết giáp hạm là vũ khí chính trong trận chiến hạm đội và nhiệm vụ của chúng là tiêu diệt lực lượng chính của kẻ địch.” Các thành phần khác trong hạm đội đều có vai trò trong trận chiến này, nhưng chỉ có thiết giáp hạm mới có thể tạo ra đòn kết liễu cuối cùng và quyết định. Tóm lại, IJN hình dung một cuộc đấu thiết giáp hạm sẽ diễn ra như sau. Lực lượng tiên phong sẽ được xây dựng quanh bốn thiết giáp hạm cao tốc lớp Kongō, trong khi lực lượng chiến đấu chính bao gồm sáu thiết giáp hạm còn lại của IJN chia thành ba hải đội, mỗi hải đội hai tàu. Sau khi giành được ưu thế trên không nhờ các tàu sân bay, lực lượng chiến đấu sẽ giành vị trí gần như song song với đội hình thiết giáp hạm USN ở cự ly 43.600 yard. Các tàu lớp Kongō sẽ hỗ trợ các tàu khu trục và tàu tuần dương của lực lượng tiên phong, lực lượng này sẽ tiến hành một đợt tấn công ngư lôi quy mô lớn vào đội hình thiết giáp hạm Mỹ trước giai đoạn bắn phá.
Sau sự hỗn loạn do đợt tấn công ngư lôi gây ra, đội hình thiết giáp hạm IJN sẽ tiến gần lại khoảng 38.000 yard và bắt đầu bắn bằng pháo 16.1in/45 trên các tàu Nagato và Mutsu. Tác động của ngư lôi cùng với hỏa lực pháo tầm xa của thiết giáp hạm được kỳ vọng là vô cùng tàn khốc. Khi hiệu quả này được xác nhận, các thiết giáp hạm Nhật sẽ tiến sát lại khoảng 20.700–24.000 yard để kết liễu các tàu Mỹ.
Chủ đạo trong chiến lược trận đánh quyết định của IJN là đánh vượt tầm kẻ địch. Chủ đạo này ban đầu áp dụng cho pháo lớn của thiết giáp hạm, nhưng cuối cùng được mở rộng đến toàn bộ hạm đội, từ tàu mang ngư lôi, tàu ngầm đến máy bay hải quân. Để cho phép thiết giáp hạm khai hỏa ở khoảng cách xa nhất có thể, hệ thống điều khiển hỏa lực của chúng phải được nâng cấp. IJN tiến hành hiện đại hóa đáng kể năng lực điều khiển hỏa lực trong giai đoạn từ 1926 cho đến khi chiến tranh bắt đầu, nhưng nhìn chung người Nhật vẫn thua kém USN về mặt thiết bị điều khiển hỏa lực. Cơ sở cho việc bắn tầm xa của IJN là các ống nhòm đo khoảng cách quang học xuất sắc. Thông tin từ các thiết bị này được sử dụng tối ưu nhờ vào huấn luyện chuyên sâu. Năm 1939, người Nhật báo cáo độ chính xác 12% ở cự ly 35.000 yard, nhưng con số này có vẻ đáng nghi vì không có hải quân nào đạt được trong suốt cuộc chiến. Trong giai đoạn đầu, hỏa lực IJN được đánh giá chính xác ngang ngửa với USN, nhưng điều này thay đổi ngay khi USN bắt đầu tích hợp và dựa vào radar để điều khiển hỏa lực.
Một chiến thuật khác nhằm tăng tầm bắn và độ chính xác là sử dụng máy bay quan sát được phóng từ thiết giáp hạm. Việc sử dụng máy bay cũng cho phép người Nhật triển khai màn khói để che chắn tàu của mình khỏi sự quan sát. Chiến thuật này đã được hoàn thiện vào năm 1935 và sau đó trở thành yếu tố chủ đạo trong kế hoạch đấu pháo quyết định. Bằng cách sử dụng tất cả các biện pháp này, người Nhật tin rằng họ sở hữu lợi thế tầm bắn chiến thuật đáng kể so với hạm đội Mỹ, từ 4.360 đến 5.450 yard.
CHƯƠNG TRÌNH ĐÀO TẠO THỦY THỦ CỦA USN
Do dự đoán rằng các thiết giáp hạm USN sẽ có thể gây sát thương lớn cho thiết giáp hạm IJN ở tầm xa, USN tập trung huấn luyện bắn pháo tầm xa dưới điều kiện ánh sáng ban ngày. Quan điểm chủ đạo trong USN là kỹ năng bắn pháo chính là chìa khóa dẫn đến chiến thắng. Điều này dẫn đến việc chú trọng tối đa vào nền tảng pháo binh cuối cùng của Hải quân, đó là các thiết giáp hạm, đồng thời cũng dành nhiều sự tập trung cho việc huấn luyện bắn pháo cho các tàu tuần dương và tàu khu trục.
Tuy nhiên, sự tập trung vào bắn pháo tầm xa lại không phù hợp với điều kiện chiến đấu thực tế quanh Guadalcanal vào tháng 11 năm 1942. Tất cả các trận đánh trên mặt nước đều diễn ra ban đêm vì người Nhật không thể tiếp cận đảo có sân bay vào ban ngày. Học thuyết chiến đấu ban đêm của USN không xem thiết giáp hạm có vai trò trong trận đánh ban đêm, ngoài việc coi đó là tài sản cần được bảo vệ cho trận đánh ban ngày không tránh khỏi, khi các khẩu pháo tầm xa của thiết giáp hạm mới được sử dụng hiệu quả. Không thể nói rằng USN không huấn luyện chiến đấu ban đêm, nhưng vấn đề là họ tập trung vào “Chiến thuật chính” (Major Tactics) – tức những kịch bản giao tranh quyết định giữa các đội hình thiết giáp hạm. Một phần nào đó, huấn luyện chiến đấu ban đêm của Mỹ tương tự như Nhật, khi tàu tuần dương và khu trục Mỹ luyện tập tìm và tấn công thiết giáp hạm Nhật bằng ngư lôi ở cự ly gần. Tuy nhiên, việc tập trung vào việc tấn công thiết giáp hạm di chuyển chậm chạp và thường được chiếu sáng khiến cho các “Chiến thuật phụ” (Minor Tactics), tức chiến đấu giữa các đơn vị hạng nhẹ, bị sao lãng.
Tại Guadalcanal, Chuẩn Đô đốc Willis A. Lee, Jr. buộc phải tự mình xây dựng chiến thuật cho thiết giáp hạm vì học thuyết trước chiến tranh không còn phù hợp. Việc đưa radar vào sử dụng cho phép ông dễ dàng dùng pháo 16 inch vào ban đêm từ cự ly 10.000 yard trở lên, nghĩa là các tàu khu trục hoặc tuần dương của Nhật có thể bị tiêu diệt trước khi kịp vào tầm ngư lôi hiệu quả. Tuy nhiên, vào thời điểm này, người Mỹ vẫn chưa hiểu hết khả năng thật sự của ngư lôi Type 93 của Nhật Bản.
Ngoài khó khăn thiếu học thuyết chiến đấu ban đêm, Lee còn chỉ huy một lực lượng hoàn toàn tạm bợ. Những con tàu và chỉ huy chưa từng cùng làm việc lâu dài khó có thể phối hợp nhuần nhuyễn. Ở Trận hải chiến Guadalcanal lần hai, Lực lượng Tác chiến 64 được tập hợp rất gấp rút; cả bốn tàu khu trục đến từ các hải đội khác nhau, chưa từng hợp tác chiến đấu cùng nhau trước đây. Thiết giáp hạm Washington và South Dakota cũng chưa từng làm việc chung. Bù lại, cả hai thiết giáp hạm đều được huấn luyện kỹ lưỡng khi được đưa vào biên chế, và đều có những thủy thủ đoàn rất tinh nhuệ. South Dakota đã từng tham chiến trận Santa Cruz tháng 10 năm 1942, dưới sự chỉ huy của Thuyền trưởng Thomas Gatch, với đội pháo phòng không được đào tạo tốt, góp phần quan trọng bảo vệ tàu sân bay Enterprise khỏi không kích của Nhật. Các quan sát viên nhận xét South Dakota có vẻ “lấm lem bẩn thỉu” nhưng pháo thủ thì xuất sắc. Washington chưa từng tham chiến nhưng được Lee chọn làm soái hạm. Lee cũng là người tiên phong trong việc tích hợp radar vào kiểm soát hỏa lực.
Đến năm 1944, USN đã chứng minh được khả năng thích nghi với sự thay đổi của chiến tranh hải quân. Sau khởi đầu chập chờn, USN đã cải tiến học thuyết chiến đấu ban đêm, giờ được xây dựng xoay quanh việc tích hợp radar. Điểm khác biệt quan trọng là phát huy tối đa tiềm năng tấn công độc lập của tàu khu trục. Chúng được phép dùng radar để tiến hành các cuộc tấn công ngư lôi độc lập vào tàu Nhật, một chiến thuật rất hiệu quả trong giai đoạn sau của chiến dịch Solomon năm 1943, khi người Mỹ vượt qua ưu thế chiến đấu ban đêm của Nhật. Một cải tiến lớn khác là việc dùng pháo tàu tuần dương ban đêm, được kiểm soát bởi radar. Các tàu tuần dương hạng nhẹ bắn nhanh rất phù hợp cho việc này, có thể tạo ra một cơn mưa đạn dồn dập vào mục tiêu.
CHƯƠNG TRÌNH ĐÀO TẠO THỦY THỦ CỦA IJN
Trước chiến tranh, Hải quân Nhật tập trung rất nhiều vào đào tạo thực tế và khắc nghiệt — điều cần thiết để bù đắp sự thua thiệt về số lượng so với Hải quân Mỹ (USN). Hải quân Nhật là lực lượng tấn công, do đó tốc độ, hỏa lực mạnh và thủy thủ đoàn được huấn luyện tinh nhuệ hoàn toàn phù hợp với mô hình này. Đào tạo chiến đấu ban đêm được đặc biệt chú trọng vì đây là yếu tố then chốt để làm hao mòn đội hình thiết giáp hạm Mỹ trước khi bước vào cuộc giao tranh pháo binh quyết định. Chiến thuật này sẽ được thực hiện bằng cách dùng các tàu khu trục và tàu tuần dương hạng nặng Nhật tấn công thiết giáp hạm Mỹ bằng pháo và ngư lôi. Cuối cùng, các thiết giáp hạm lớp Kongō cũng được giao vai trò chiến đấu ban đêm vì tốc độ cao giúp chúng hỗ trợ các tàu tuần dương và khu trục. Đến thời điểm chiến dịch Guadalcanal, IJN là hải quân có kỹ năng chiến đấu ban đêm tốt nhất thế giới, và tiêu chuẩn đào tạo cao trước chiến tranh vẫn còn được duy trì rõ nét.
Tuy nhiên, đến năm 1944, chất lượng nhân sự và đào tạo của IJN đã suy giảm do tổn thất chiến tranh và mở rộng lực lượng nhanh chóng. Điều này phần nào được bù đắp nhờ chính sách giữ thủy thủ đoàn phục vụ lâu dài trên cùng một tàu. Tất cả tàu Nhật tham chiến tại eo biển Surigao tháng 10 năm 1944 đều đã được biên chế trước tháng 12 năm 1941. Tuy vậy, lực lượng do Phó Đô đốc Nishimura Shōji chỉ huy thuộc loại “hạng hai”. Hai thiết giáp hạm trong biên chế của ông là những con tàu cũ nhất và chậm nhất, cũng ít tham chiến trong cuộc chiến. Tàu Fusō chủ yếu đóng quân tại tiền phương, hoạt động tại Truk cùng Hạm đội Liên hợp trong năm 1943-1944, nhưng không tham gia trận đánh nào và thời gian ở Truk chủ yếu dành cho trạng thái sẵn sàng chiến đấu chứ không phải huấn luyện. Tàu Yamashiro còn ít hoạt động hơn, ngoại trừ một chuyến vận chuyển lính bộ binh đến Truk cuối năm 1943, chủ yếu neo đậu ở Vịnh nội địa và từ tháng 9/1943 được sử dụng làm tàu huấn luyện cho các học viên sĩ quan. Mãi đến tháng 9 năm 1944, Yamashiro mới được đưa trở lại đội hình chiến đấu. Các tàu còn lại trong lực lượng Nishimura cũng thuộc hạng hai. Tàu tuần dương Mogami được cải biến thành tàu mang máy bay năm 1943 và mất hai tháp pháo 8 inch. Bốn tàu khu trục đi theo thuộc lớp Shiratsuyu và Asahio, là những tàu cũ nhất trong Lực lượng Tấn công thứ nhất. Tất cả những tàu này chưa từng hoạt động cùng nhau và các chỉ huy cũng đều chưa quen biết lẫn nhau.
NHỮNG NHÂN VẬT NỔI BẬT
Phía Mỹ
WILLIS A. LEE, JR

Là họ hàng xa của Robert E. Lee nổi tiếng trong cuộc Nội chiến Mỹ, Lee tốt nghiệp Học viện Hải quân Mỹ tại Annapolis, Maryland vào năm 1908. Những năm đầu sự nghiệp của ông ghi dấu bởi nhiều đợt phục vụ trong đội bắn súng trường của Học viện; ông lập kỷ lục khi giành được bảy huy chương tại Thế vận hội năm 1920 tổ chức tại Antwerp. Sau đó, ông được công nhận là chuyên gia hàng đầu của Hải quân Hoa Kỳ về pháo hạm và đóng vai trò quan trọng trong việc đưa radar vào hệ thống điều khiển hỏa lực.
Ngay sau khi Hoa Kỳ tham gia Thế chiến II, Lee được thăng cấp Chuẩn Đô đốc và bổ nhiệm làm Trợ lý Tham mưu trưởng cho Tổng tư lệnh Hạm đội Mỹ. Lee có cơ hội áp dụng kiến thức về pháo binh vào thực tiễn vào tháng 8 năm 1942 khi ông tiếp nhận quyền chỉ huy Hải đội Thiết giáp hạm số 6, bao gồm các thiết giáp hạm mới Washington và South Dakota. Lee chỉ huy Lực lượng Đặc nhiệm 64, với nòng cốt là tàu Washington, được triển khai ở phía nam đảo Guadalcanal vào tháng 10 năm 1942 để đối phó với bất kỳ động thái lớn nào của Nhật Bản nhằm vào hòn đảo này.
Vào đêm ngày 14 - 15 tháng 11, các thiết giáp hạm được đưa vào trận chiến mặt biển. Lee đã xoay chuyển một tình thế rủi ro và giành được chiến thắng lớn nhờ kiến thức và việc sử dụng hiệu quả radar, điều cho phép ông khai hỏa và cơ động một cách điêu luyện. Khi South Dakota bị loại khỏi vòng chiến sớm, ông điều khiển soái hạm Washington áp sát và đánh chìm Kirishima, biến một canh bạc tiềm tàng liều lĩnh thành một chiến thắng quyết định. Chính Lee cũng không ảo tưởng khi mô tả chiến thắng của mình: “Chúng tôi đã nhận ra khi đó, và điều này không nên bị lãng quên, rằng toàn bộ ưu thế của chúng ta gần như hoàn toàn đến từ việc sở hữu radar. Chắc chắn chúng ta không hơn người Nhật về kinh nghiệm, kỹ năng, huấn luyện hay hiệu suất chiến đấu của con người.”
Lee tiếp tục chỉ huy lực lượng thiết giáp hạm của Hạm đội Thái Bình Dương. Các thiết giáp hạm này được gắn bó với Lực lượng Tàu sân bay Tốc độ cao trong phần còn lại của chiến tranh, nơi chúng chứng tỏ giá trị như những nền tảng phòng không hiệu quả. Vào tháng 5 năm 1945, Lee được lệnh thành lập một đơn vị đặc biệt để tìm ra các biện pháp đối phó với mối đe dọa từ các cuộc tấn công cảm tử bằng máy bay (kamikaze). Trong thời gian phục vụ ở vai trò này, ông bị đau tim và qua đời vào ngày 25 tháng 8 năm 1945.
THOMAS C. KINKAID

Tốt nghiệp Học viện Hải quân Hoa Kỳ năm 1908, Kinkaid trở thành một chuyên gia về vũ khí, tập trung vào các hệ thống điều khiển hỏa lực. Sau khi phục vụ trên thiết giáp hạm Arizona trong Thế chiến I, ông nhận quyền chỉ huy đầu tiên vào năm 1924, là một tàu khu trục. Quyền chỉ huy thứ hai của ông là tuần dương hạm hạng nặng Indianapolis vào năm 1937. Ngay sau khi chiến tranh Thái Bình Dương bắt đầu, Kinkaid đảm nhận quyền chỉ huy một hải đội tuần dương thuộc Hạm đội Thái Bình Dương, tham chiến tại các trận Biển San hô và Midway. Ông bắt đầu chiến dịch Guadalcanal với tư cách là tư lệnh Lực lượng Đặc nhiệm 16, nhưng tàu sân bay Enterprise bị hư hại trong trận Đông Solomon vào tháng 8 năm 1942 và buộc phải quay về Trân Châu Cảng để sửa chữa. Kinkaid, vốn không phải là một sĩ quan hàng không, đã chỉ huy hai lực lượng tàu sân bay trong trận Santa Cruz vào tháng 10 năm 1942; đây là một thất bại lớn của Hải quân Mỹ, khi tàu sân bay Hornet bị đánh chìm và Enterprise lại bị hư hại.
Tháng 1 năm 1943, Kinkaid được bổ nhiệm làm Tư lệnh Lực lượng Bắc Thái Bình Dương và được chỉ thị phải phối hợp tốt với các bộ chỉ huy Lục quân Mỹ trong khu vực. Kinkaid chỉ đạo chiến dịch tái chiếm Attu và Kiska tại quần đảo Aleutian và chứng tỏ rằng ông có khả năng hoạt động trong một cấu trúc chỉ huy phức tạp cùng với các tướng lĩnh Lục quân. Điều này khiến ông trở thành lựa chọn tự nhiên cho nhiệm vụ tiếp theo – Tư lệnh Lực lượng Hải quân Đồng minh khu vực Tây Nam Thái Bình Dương và Tư lệnh Hạm đội 7. Trong chuỗi các trận hải chiến được gọi chung là trận chiến Vịnh Leyte, Hạm đội 7 của Kinkaid đã chiến đấu tại eo biển Surigao và ngoài khơi đảo Samar. Tại eo biển Surigao, Kinkaid và tư lệnh hiện trường của ông đã tiến hành một trận đánh gần như hoàn hảo chống lại một lực lượng Nhật đông hơn. Tuy nhiên, điều này bị lu mờ bởi trận Samar, khi một lực lượng mặt nước hạng nặng của Nhật bất ngờ tấn công một nhóm tàu sân bay hộ tống. Mặc dù trận chiến kết thúc với chiến thắng thuộc về Hoa Kỳ, cái giá phải trả là rất cao. Tư lệnh Hạm đội 3 kế cận, Phó Đô đốc William “Bull” Halsey, thường bị quy trách nhiệm vì đã để các tàu sân bay hộ tống bị phơi bày trước đòn tấn công, nhưng Kinkaid cũng chia sẻ một phần trách nhiệm này. Kinkaid được thăng cấp đô đốc chính thức vào tháng 4 năm 1945 và Hạm đội 7 kết thúc chiến tranh với một loạt các chiến dịch đổ bộ tại Borneo. Kinkaid nghỉ hưu năm 1950 và qua đời vào năm 1972.
Phía Nhật
KONDŌ NOBUTAKE

Kondō tốt nghiệp Học viện Hải quân Đế quốc Nhật Bản tại Etajima năm 1907, xếp hạng nhất trong số 172 học viên. Sau khi theo học tại Trường Tham mưu Hải quân, ông quay lại làm giảng viên trước khi đảm nhận quyền chỉ huy tàu tuần dương hạng nặng Kako vào năm 1929 và thiết giáp hạm Kongō vào năm 1932. Ông được phong cấp tướng hạm vào tháng 11 năm 1933 và được thăng làm Phó đô đốc vào tháng 11 năm 1937. Là một thành viên nổi bật trong phe chủ trương sử dụng thiết giáp hạm, Kondō được giao nhiều vị trí ngày càng quan trọng, bao gồm chức Tham mưu trưởng Hạm đội Liên hợp vào năm 1935, tiếp theo là Trưởng Bộ phận Tác chiến thuộc Bộ Tổng tham mưu Hải quân (từ tháng 12 năm 1935 đến tháng 12 năm 1938). Ông cũng giữ nhiều vị trí chỉ huy chiến đấu quan trọng, và vào thời điểm Chiến tranh Thái Bình Dương bùng nổ, ông là Tư lệnh Hạm đội số 2, chịu trách nhiệm phần lớn các lực lượng chủ lực trong các cuộc xâm lược Philippines, Mã Lai và Đông Ấn Hà Lan, đồng nghĩa với việc Kondō giữ quyền chỉ huy toàn diện trong các chiến dịch này – những chiến dịch mang tính quyết định cho thành công ban đầu của Nhật Bản trong chiến tranh.
Kondō sau đó chỉ huy Lực lượng Xâm lược Midway trong cuộc tấn công không thành của Hải quân Đế quốc Nhật Bản vào hòn đảo này vào tháng 6 năm 1942, và chỉ huy Lực lượng Tiến công trong các trận chiến tàu sân bay tại Đông Solomon (tháng 8 năm 1942) và Santa Cruz (tháng 10 năm 1942) trong chiến dịch Guadalcanal. Trong các trận đánh mang tính quyết định vào tháng 11 năm 1942, Kondō không thể vô hiệu hóa sân bay của Mỹ thông qua một đợt bắn phá từ thiết giáp hạm. Sau lần thử đầu tiên thất bại, khiến Hải quân Nhật mất chiếc thiết giáp hạm đầu tiên trong chiến tranh, Kondō đích thân dẫn đầu lần tấn công thứ hai vào đêm ngày 14 - 15 tháng 11. Ông bị bất ngờ bởi hai thiết giáp hạm hiện đại của Mỹ, những chiếc đã đánh bại chiến dịch bắn phá của ông và đánh chìm thiết giáp hạm Kirishima. Kondō đã không tận dụng được lợi thế có được trong giai đoạn đầu của trận chiến và trở thành kẻ thất bại trong một cuộc phiêu lưu có thể coi là liều lĩnh của Hải quân Mỹ, khi họ mạo hiểm đưa hai thiết giáp hạm tác chiến ban đêm tại vùng biển đầy rẫy ngư lôi ở Vịnh Iron Bottom. Thất bại này đã kết thúc sự nghiệp hải quân của ông. Ông được giữ lại làm Phó Tư lệnh Hạm đội Liên hợp và sau đó được thăng Đô đốc vào tháng 4 năm 1943. Vào tháng 12 năm 1943, ông tiếp nhận chức vụ Tư lệnh Hạm đội khu vực Trung Quốc và giữ cương vị này cho đến tháng 5 năm 1945. Ông qua đời năm 1953, hưởng thọ 66 tuổi.
NISHIMURA SHŌJI

Tốt nghiệp Học viện Hải quân Đế quốc Nhật Bản năm 1911, Nishimura bắt đầu sự nghiệp với tư cách là chuyên gia điều hướng, nhưng sau đó chuyển sang lĩnh vực ngư lôi. Ở tuổi 27, ông có được quyền chỉ huy đầu tiên – một tàu khu trục. Được biết đến như một “chó biển” (sea dog) đáng ghét ở trên đất liền, Nishimura sau đó chỉ huy một hải đội khu trục và một tuần dương hạm hạng nặng. Ông theo học Trường Tham mưu Hải quân trong giai đoạn 1936–1938, nhưng được phép dự thi mà không phải hoàn thành đầy đủ tất cả các lớp học.
Vào tháng 11 năm 1941, Nishimura được phong cấp tướng hạm và nhận quyền chỉ huy Hải đội tàu khu trục số 4. Tuy nhiên,với hồ sơ chiến đấu không ổn định, cùng với bi kịch cá nhân khi người con trai duy nhất của ông thiệt mạng trong một tai nạn máy bay tại Philippines ngày 23 tháng 12 năm 1941, dường như đã khiến ông mang tâm lý định mệnh. Luôn luôn táo bạo, ông không bị quy trách nhiệm trong một loạt rủi ro mà lực lượng dưới quyền ông phải hứng chịu. Sai lầm lớn nhất của ông là tại Trận Balikpapan vào tháng 2 năm 1942, khi đoàn tàu vận tải do ông hộ tống bị các tàu khu trục Hoa Kỳ tấn công mà không vấp phải sự kháng cự nào. Vào tháng 7 năm 1942, Nishimura được giao quyền chỉ huy một hải đội tàu tuần dương hạng nặng, lực lượng đã tiến hành cuộc bắn phá không hiệu quả vào sân bay Henderson trên đảo Guadalcanal trong đêm ngày 14 - 15 tháng 11. Dù vậy, ông vẫn được thăng chức Phó đô đốc vào tháng 11 năm 1943.
Sau một thời gian ngắn phục vụ trên bờ, Nishimura được giao quyền chỉ huy Hải đội thiết giáp hạm số 2 vào tháng 9 năm 1944 và được lệnh tham gia trận đánh quyết định tại Leyte vào tháng sau đó. Có một yếu tố hy sinh rõ rệt trong vai trò của Nishimura tại Leyte. Hai chiếc thiết giáp hạm đã cũ của ông được xem là vật hy sinh; bị tách ra khỏi lực lượng chính do tốc độ chậm, chúng có lẽ đã bị tất cả các bên liên quan coi là mồi nhử. Điều này, cùng với thái độ cá nhân của Nishimura, dẫn đến một chiến dịch định sẵn trước sẽ thất bại tại Leyte, trong đó chỉ một trong số bảy chiếc tàu dưới quyền ông sống sót. Tuy phải chịu thất bại thảm hại tại eo biển Surigao vào tháng 10 năm 1944, Nishimura không phải là một kẻ liều lĩnh ngu ngốc như thường bị mô tả. Theo mọi lời kể từ cấp trên lẫn cấp dưới, ông là một người nghiêm túc, có học thức và cân nhắc mọi lựa chọn trong giai đoạn lập kế hoạch. Khi thực thi, ông quyết đoán và không nghi ngờ gì là ông rất dũng cảm.
(còn tiếp)
Link phần 2:

Lịch sử
/lich-su
Bài viết nổi bật khác
- Hot nhất
- Mới nhất











































